Das Sozialvorsorgeamt (SVA) unterstützt und koordiniert die Umsetzung der Politik für Seniorinnen und Senioren unter Berücksichtigung der gesellschaftlichen und finanziellen Herausforderungen im Zusammenhang mit der Alterung der Bevölkerung. Es unterstützt und koordiniert auch die Politik für Menschen mit Behinderungen, indem es die Ziele der UN-Konvention über die Rechte von Menschen mit Behinderungen verfolgt.
Das SVA plant das Leistungsangebot der Institutionen für Menschen mit Behinderungen, der Institutionen für Minderjährige und junge Erwachsene, der Pflegeheime und der Spitex.
Es subventioniert die sonder- und sozialpädagogischen Institutionen, beteiligt sich an den Kosten für die Unterbringung in Pflegeheimen und die Hilfe und Pflege zu Hause sowie für Unterbringungen ausserhalb des Kantons. Es kontrolliert die Angemessenheit der Leistungen im Verhältnis zu den Kompetenzen und Bedürfnissen der Person.
Wichtige Ereignisse
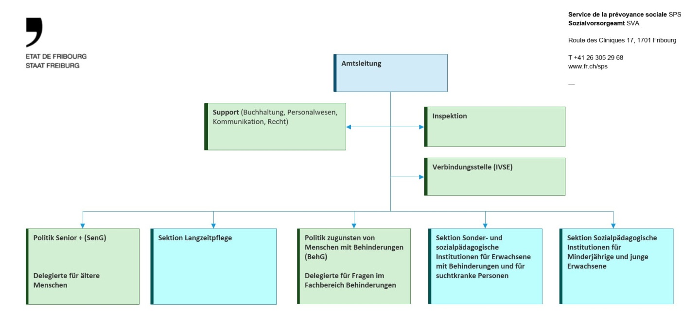
Organisation Sozialvorsorgeamt
-
Infolge der Verlegung der Sektion Hilfe und Pflege zu Hause vom Amt für Gesundheit (GesA) ins SVA und dem Ausscheiden der stellvertretenden Amtsvorsteherin wurde das SVA im Jahr 2025 neu organisiert. Die Umstrukturierung umfasste die Schaffung von 3 neuen Sektionen, die jeweils einer Sektionschefin unterstehen, sowie die Einrichtung von Querschnitts- und politischen Funktionen.
Die Aktivitäten des SVA im Rahmen der Politik Senior+ stützen sich auf zwei Säulen: Einerseits auf das Gesetz über die Seniorinnen und Senioren (SenG), das Konzept Senior+ und seinen Massnahmenplan sowie die Aktivitäten der Delegierten für ältere Menschen. Andererseits die Aktivitäten im Zusammenhang mit dem Gesetz über die sozialmedizinischen Leistungen (SmLG) in Bezug auf Pflegeheime und die Hilfe und Pflege zu Hause, die von der Sektion Langzeitpflege verwaltet werden. Die zuvor beim GesA tätige Verantwortliche für die Hilfe und Pflege zu Hause ist nun Teil der Sektion Langzeitpflege. Die Sektion wurde durch die Einstellung einer Person, die im Bereich Langzeitpflege für die Umsetzung des neuen Gesetzes über die Förderung der Ausbildung im Bereich der Pflege (PAFG ) zuständig ist, weiter verstärkt. Zur Erinnerung: Das PAFG regelt die kantonale Umsetzung des Bundesgesetzes infolge der eidgenössischen Initiative «Für eine starke Pflege».
Der Bereich der Politik für Menschen mit Behinderungen ist ähnlich organisiert. Ein Schwerpunkt liegt auf den Aktivitäten im Zusammenhang mit dem Gesetz über Menschen mit Behinderungen (BehG), welche die strategischen Leitlinien, die Massnahmenpläne sowie die Aufgaben der Delegierten für Fragen im Fachbereich Behinderungen umfassen. Die neue Sektion «Sonder- und sozialpädagogische Institutionen Bereich Behinderungen und Sucht – Erwachsene» ist für die Aufgaben zuständig, die ihm durch das Gesetz über die sonder- und sozialpädagogischen Institutionen und professionelle Pflegefamilien (SIPG) übertragen wurden. Im Bereich Sucht besteht seit vielen Jahren eine enge Zusammenarbeit mit dem Kantonsarztamt (KAA) und dem Beauftragten für Suchtfragen.
Die neue Sektion «Sozialpädagogische Institutionen für Minderjährige und junge Erwachsene» führt ebenfalls Aufgaben im Zusammenhang mit dem SIPG aus. Die Sektion ist Ansprechpartnerin des Bundesamts für Justiz für Fragen im Zusammenhang mit den Bundesbeiträgen für die Leistungen der sozialpädagogischen Institutionen für Minderjährige und junge Erwachsene. Die Mitarbeitenden der Sektion arbeiten mit den für die Kinder- und Familienpolitik zuständigen Personen im Jugendamt (JA) und Kantonalen Sozialamt (KSA) zusammen.
Die Verbindungsstelle verwaltet bereichsübergreifend die Kostengutsprache und Finanzierung für Aufenthalte in ausserkantonalen Institutionen oder Pflegeheimen. Der Bereich Inspektion kontrolliert alle vom Kanton bewilligten sonder- und sozialpädagogischen Institutionen. Die Stabsstelle ist für Buchhaltung, Personalwesen, Rechtsberatung und Kommunikation zuständig.
Politik für Menschen mit Behinderungen
-
Die kantonale Politik zugunsten von Menschen mit Behinderungen sieht in ihrem Massnahmenplan 2018–2024 (verlängert bis 2025) eine finanzielle Unterstützung für die Lancierung von Projekten vor, die auf die Inklusion von Menschen mit Behinderungen in den Bereichen Kultur, Politik, Sport und Freizeit abzielen.
Das Hauptziel dieser Massnahme ist es, durch gemeinsame Aktionen Begegnungen und den Austausch zwischen Menschen mit und ohne Behinderung zu fördern. Im Jahr 2025 wurden 15 Projekte (20 im Jahr 2024) in sehr unterschiedlichen Bereichen (Sport, Kunst, Theater, Musik, Freizeit, Politik usw.) mit Beträgen zwischen 1000 und 6000 Franken unterstützt. Insgesamt stellte der Kanton Freiburg einen Betrag von 50 000 Franken zur Verfügung. Im Jahr 2026 wird erneut ein Projektaufruf stattfinden.
-
In der Schweiz hat jede 5. Person eine Behinderung. Damit politische Entscheidungen die Vielfalt der Freiburger Bevölkerung widerspiegeln und den Bedürfnissen von Menschen mit Behinderungen entsprechen, ermutigt das SVA Menschen mit Behinderungen zu wählen, zu kandidieren oder einer politischen Partei beizutreten.
Für die Gemeindewahlen am 8. März 2026 stellt das SVA ein Informationsplakat in leichter Sprache sowie ein Begleittext zur Verbreitung des Plakats zur Verfügung. Das Plakat fasst wichtige Informationen zusammen und enthält Links zu einem Video mit Erfahrungsberichten von Menschen mit Behinderungen, zur Liste der politischen Parteien und zu einem Erklärvideo zum Thema «Wie wähle ich?».
-
Der Fonds wurde im Rahmen der Steuerreform eingeführt. Er wird mit 220 000 Franken pro Jahr über die Sozialabgaben gespeist. Mit der Festlegung der Regeln für die Funktionsweise des Fonds ermöglicht die entsprechende Verordnung die Umsetzung von 2 Massnahmen des Massnahmenplans 2018–2024 (verlängert bis 2025), die auf eine bessere Inklusion von Menschen mit Behinderungen in unsere Gesellschaft abzielen.
Der Fonds dient der Finanzierung der Unterstützungsmassnahmen für Unternehmen, die es ihnen ermöglichen, einem Menschen mit Behinderungen die Gelegenheit einer beruflichen Tätigkeit anzubieten. Dies sofern die Person im Kanton Freiburg wohnt und eine Invalidenrente bezieht oder über eine Bewilligung für die Arbeit in einer Werkstätte einer sonder- oder sozialpädagogischen Institution verfügt. Ausserdem dient der Fonds der Finanzierung eines oder mehrerer Leistungsaufträge zur Beurteilung, Abklärung und Koordination mit dem Ziel, einen Arbeitsvertrag zwischen dem Unternehmen und der behinderten Person abzuschliessen. Im Rahmen des Fonds erhielten im Jahr 2025 3 Vereine (wie auch 2024) einen Leistungsauftrag, wodurch rund 30 Menschen mit Behinderungen Zugang zum ersten Arbeitsmarkt erhielten, wo ihre Kompetenzen anerkannt und ihren spezifischen Bedürfnissen Rechnung getragen wird.
Politik Senior+
-
Der Massnahmenplan Senior+ ist ein wichtiger Pfeiler der Politik zugunsten der Seniorinnen und Senioren. Er sieht Massnahmen in folgenden Interventionsbereichen vor:
- Arbeit;
- persönliche Entwicklung;
- Vereins- und Gemeinschaftsleben;
- Infrastruktur;
- Wohnsituation und Dienstleistungen;
- Pflege und soziale Begleitung geschwächter Personen.
Einige Massnahmen betreffen mehrere Bereiche und werden unter den bereichsübergreifenden Massnahmen geführt.
Der Entwurf des neuen Massnahmenplans Senior+ wurde in Zusammenarbeit mit den Praxispartnern erarbeitet und nicht weniger als 85 Gemeinden, politische Organisationen, Verbände oder Institutionen haben sich an der Vernehmlassung geäussert. Das erhaltene Feedback war sehr positiv.
Aufgrund der aktuellen Finanzlage des Staates wurden die Arbeiten am neuen Massnahmenplan ausgesetzt und die Massnahmen des aktuellen Plans bis Ende 2025 verlängert. Der neue Plan soll den Zeitraum 2026–2030 abdecken, wobei die oben genannten Interventionsbereiche beibehalten und neue, aktualisierte Massnahmen vorgeschlagen werden.
-
Solidarität und Austausch zwischen den Generationen sind Prioritäten der Politik Senior+.
Im Jahr 2025 wurden 2 Projektausschreibungen lanciert und 15 Projekte (2024: 10) erhielten für ihren Beitrag zum sozialen Zusammenhalt und zur Integration von Seniorinnen und Senioren in die Freiburger Gesellschaft eine finanzielle Unterstützung in Höhe von insgesamt 94 170 Franken.
-
In der Schweiz kümmert sich jede 4. Person mehrmals pro Woche um eine/n Angehörige/n, die/der krank oder behindert ist oder aufgrund des Alters gebrechlich geworden ist. Zum 12. Mal würdigten 10 Kantone, darunter Freiburg, dieses oft unentgeltliche und wenig sichtbare Engagement am 30. Oktober im Rahmen des Tages der betreuenden Angehörigen.
-
Die Hotline An-gehör-ige wird nun vollständig vom Verein pflegende Angehörige Freiburg (PA-F) im Auftrag der GSD und des SVA betrieben. Sie beantworten Fragen von betreuenden Angehörigen im Kanton Freiburg, verweisen sie an entsprechende Dienstleistungen oder Angebote und bieten ihnen ein offenes Ohr.
-
Das SVA arbeitete an der Antwort auf das Postulat 2023-GC-289 «Wie sollen Leistungen im Zusammenhang mit der Bevölkerungsalterung finanziert werden?». Ergänzend zum Langzeitpflegeplanungsbericht, in dem der Bedarf an Pflegeleistungen und teilweise auch an Hilfsleistungen dargelegt wird, wurde ein externer Auftrag vergeben. Ziel ist es, auf der Grundlage der vorhandenen wissenschaftlichen Literatur ein Wirkungsmodell zu entwickeln, das die Einflüsse und Bedürfnisse im Hinblick auf einen Verbleib zu Hause unter guten Bedingungen darstellt.
Schliesslich wurde eine gezielte quantitative und qualitative Studie beim Gemeinwesen (Gemeinden, Gemeindeverbände, Kanton) durchgeführt, aus der eine Bestandsaufnahme der verfügbaren Leistungen und Angebote sowie der Kosten bzw. der Höhe der dafür gewährten Subventionen hervorgeht. Diese beiden Elemente sowie weitere interne Datenquellen dienen als Grundlage für die für 2026 geplante Antwort auf das Postulat.
Sektion Langzeitpflege
-
Die Sektion Langzeitpflege wurde 2025 als Ersatz für die Sektion Pflegeheime geschaffen. Die Sektion ist für die Planung der Langzeitpflege zuständig und verwaltet ebenfalls die Finanzierung und Subventionierung von Pflegeheimen, öffentlichen und privaten Spitex-Organisationen sowie selbstständigen Pflegefachpersonen. Sie befasst sich auch mit politischen Themen im Zusammenhang mit dem SmLG, dem Ausführungsgesetz zum Bundesgesetz über die Neuordnung der Pflegefinanzierung und dem Gesetz über die Pauschalentschädigung (PEG).
-
Im März 2025 übernahm das SVA die administrative Verantwortung für die Sektion Hilfe und Pflege zu Hause vom GesA. Die Rechnungen wurden ab Juli 2025 vom SVA bearbeitet; die Konten für 2025 blieben hingegen dem GesA zugeordnet. Die endgültige Übergabe erfolgt zum 1. Januar 2026. Das GesA bleibt für die Erteilung der Betriebs- und Berufsausübungsbewilligungen im Bereich der Hilfe und Pflege zu Hause zuständig – und für ein weiteres Übergangsjahr auch für die Erhebung der Bundesstatistik.
Der Verbleib zu Hause ist weiterhin auf dem Vormarsch: Im Jahr 2025 beliefen sich die Nettoausgaben des Staates auf 14,8 Millionen Franken (2024: 13,3 Millionen Franken), davon rund 12,2 Millionen Franken für Organisationen der Hilfe und Pflege zu Hause mit Leistungsauftrag. Für private Anbieter (Selbstständige und private inner- und ausserkantonale Spitex-Organisationen) wurden 3,6 Millionen Franken aufgewendet (+ 0,3 Millionen Franken). Dies entspricht 25 % der Nettokosten zulasten des Staates. So wurden im Berichtsjahr 922 Rechnungen und 270 300 Pflegestunden geprüft und bezahlt.
Das GesA hat die Daten der eidgenössischen Statistik zur Hilfe und Pflege zu Hause von 223 betroffenen Personen und Institutionen gesammelt und validiert (+7 % gegenüber 2024).
-
Die Sektion Langzeitpflege berechnet die Preise für Pflege und Betreuung während eines Aufenthalts in einem Pflegeheim. Während die Kosten für die Betreuung vollständig zulasten der Bewohnerinnen und Bewohner gehen, sieht die Gesetzgebung lediglich einen Beitrag an die Pflegekosten vor. Der Pflegepreis wird für jede der 12 in der Bundesgesetzgebung über die obligatorische Krankenpflegeversicherung vorgesehenen Pflegestufen festgelegt, entsprechend der erforderlichen Dotation gemäss Verordnung vom 3. Dezember 2013 über die Ermittlung des Pflege- und Betreuungsbedarfs.
Die tatsächlichen Kosten für Pflege und Betreuung variieren von einem Pflegeheim zum anderen, da sie sich aus den Lohnkosten des jeweiligen Pflegeheimpersonals ergeben. Ein System zur Preisberichtigung aufgrund der Jahresrechnung der Pflegeheime gewährleistet die Finanzierung der effektiven Kosten. Zur Erstellung der Berichtigungen der Jahresrechnung prüft das SVA die Dotation mit Pflege- und Betreuungspersonal im Verhältnis zu den verrechneten und reservierten Tagen.
Für Personen mit unzureichenden finanziellen Mitteln berechnet die kantonale Ausgleichskasse einen individuellen Zuschuss zur Deckung der Betreuungskosten. Diese Hilfe wird direkt an die Pflegeheime überwiesen, die den Betrag von der Rechnung der Bewohnerin oder des Bewohners abziehen.
Die Pflegerestkosten und die Beiträge an die Betreuungskosten, die 2025 von der öffentlichen Hand finanziert wurden, beliefen sich auf 106 052 146 Franken (2024: 104 821 600 Franken), davon waren 2 123 453 Franken für Tagesstätten (2024: 2 062 513 Franken). Zu diesem Betrag kommt die Zahlung der Pflegerestkosten und der Pauschale für die Betreuungskosten von Personen in Pflegeheimbetten in Spitälern (HFR, HIB und HFR-Hospiz). Der für diese Personen entrichtete Betrag belief sich auf 3 890 478 Franken (2024: 1 186 450 Franken). Der für die Pflegerestkosten und die Beiträge an die Betreuungskosten ausbezahlte Betrag für ausserkantonale Platzierungen betrug 2 322 315 Franken (2024: 1 888 275 Franken).
-
Der Bericht über die Planung der Langzeitpflege 2026–2030 mit Prognosen bis 2050 wurde vom SVA in Zusammenarbeit mit dem GesA verfasst. Der Bericht entstand mit Unterstützung der kantonalen Kommission für die Koordination der sozialmedizinischen Leistungen und ihrer Begleitgruppe, bestehend aus Vertreterinnen und Vertretern der sieben Gesundheitsnetze der Bezirke und der drei Freiburger Spitalnetze. Der Berichtsentwurf wurde Anfang 2025 in die Vernehmlassung gegeben, und die endgültige Fassung wird Anfang 2026 dem Staatsrat zur Genehmigung vorgelegt.
-
Das Gesetz über die Förderung der Ausbildung im Bereich der Pflege (PAFG ) und die dazugehörige Verordnung (PAFV ) wurden 2025 verabschiedet und treten am 1..Januar 2026 in Kraft. Alle öffentlichen und privaten Pflegeheime und Spitex-Organisationen, die der Ausbildungspflicht unterliegen, haben vom SVA eine Verfügung erhalten, in dem das Ausbildungsvolumen für das Jahr 2026 festgelegt ist. Das erwartete Gesamtvolumen für die Langzeitpflege beträgt rund 6600 Ausbildungswochen.
-
Das SVA erteilt Aufträge für bestimmte Leistungen bzw. an Leistungserbringende.
Einige Leistungsaufträge werden bereits seit mehreren Jahren erneuert, beispielsweise im Zusammenhang mit den Fachbereichen für Alterspsychiatrie, der Abteilung zur vorübergehenden Aufnahme und Orientierung oder der auf Demenz spezialisierten Tagesstätte.
Die Leistungsaufträge mit den Spitälern und insbesondere mit dem HFR zur Finanzierung von Personen, die nach ihrem Akutaufenthalt das Spital nicht verlassen können, werden derzeit vollständig überarbeitet, insbesondere im Zusammenhang mit der Motion 2023-GC-134 «Kompensation von Verlusten des HFR wegen fehlenden Plätzen in Pflegeheimen».
Für diese Arbeiten besteht eine enge Zusammenarbeit mit der Konferenz der Leiterinnen und Leiter der Gesundheitsnetze.
-
Anzahl anerkannter Pflegeheimbetten (Langzeit- und Kurzzeitaufenthalte)
Stand am 31. Dezember 2025
Bezirk Anerkannte Betten für Lanzeitaufenthalte
davon Betten in SAD1 und SAA2
OKP-Betten für Langzeitaufenthalte
Betten für Kurzaufenthalt
Saane 999
42
14
Sense 384
24
2
5
Greyerz 484
21
31
11
See 317
6
Glane 230
24
5
Broye 219
15
3
6
Vivisbach 152
15
6
IRSF (Freiburg)* 56
Pflegeheimabteilung HFR* 17
Pflegeheimabteilung HIB 5
Hospiz HFR* 6
SAA Les Camélias (Marsens)*. 15
15
SAA Les Grèves du Lac (Gletterens) 10
10
Abteilung für Abklärung und Orientierung AAO (Billens)* 12
Familie Im Garten, St. Ursen 2
Total Betten/Plätze 2 811
167
36
95
[1] Spezialisierte Abteilung für Demenzkranke[2] Spezialisierte Abteilung Alterspsychiatrie* kantonaler Auftrag
Anzahl Plätze in Tagesstätten
Stand am 31. Dezember 2025
Bezirk Einrichtung Anzahl der Plätze Saane Pflegeheim Gibloux, Farvagny 8 Pflegeheim la Sarine, Villars-sur-Glâne 8 Sense Tagesheim St. Wolfgang, Düdingen 15 Greyerz Home de la Jogne, Charmey 16 Foyer de la Ville de Bulle 8 See Tagesstätte Les Platanes, Jeuss 8 Broye Foyer Les Mouettes, Estavayer-le-Lac 7 Vivisbach Maison St-Joseph, Châtel-St-Denis 10 Die Familie im Garten, St. Ursen und Marsens 14 Total Betten/Plätze 94
Sektion Sonder- und sozialpädagogische Institutionen für Erwachsene mit Behinderungen und für suchtkranke Personen
-
Die Sektion Sonder- und sozialpädagogische Institutionen Bereich Behinderungen und Sucht ist zuständig für die Berechnung und Entrichtung der von der öffentlichen Hand gewährten Subventionen für Wohn- und Beschäftigungsstätten für Erwachsene mit Behinderungen. Sie subventioniert auch Institutionen, die Menschen mit Suchterkrankungen aufnehmen. Die Mitarbeitenden der Sektion unterstützen die Institutionen bei der Erfüllung ihrer Aufgaben, kontrollieren ihre Tätigkeiten und planen das Leistungsangebot der Institutionen für erwachsene Menschen mit Behinderungen.
Im Jahr 2025 beliefen sich die Subventionen für Freiburger Institutionen für Erwachsene mit Behinderungen oder mit einer Sucherkrankung auf 128 795 523 Franken (2024: 125 522 133 Franken).
-
Ende 2025 bezogen 2028 Personen (2024: 1948) eine institutionelle Leistung stationärer oder ambulanter Art. 837 Personen (2024: 822) leben in einem Heim (mit oder ohne Beschäftigung) oder in einer Wohngruppe, und 1535 (2024: 1471) Personen werden in einer Tagesstätte betreut oder arbeiten in einer Werkstätte. Das institutionelle Netzwerk des Kantons erbringt ausserdem für 149 Personen (2024: 112) eine Begleitung zu Hause (ambulante Leistungen) und für 14 Personen (2024: 10) eine Betreuung im Unternehmen in Form von Job-Coaching.
Im Jahr 2025 wurde die Zusammenarbeit mit dem Dachverband der Institutionen INFRI fortgesetzt. Die Arbeitsgruppe zur Definition der Betreuung zu Hause erarbeitete Empfehlungen über den Umfang der Leistungen und deren Finanzierung. Der Leistungsauftrag mit INFRI zur Finanzierung des Notfallteams wurde verlängert. Es handelt sich um eine Zusammenarbeit zwischen den sonder- und sozialpädagogischen Institutionen und dem Freiburger Netzwerk für psychische Gesundheit (FNPG), die es ermöglicht, die Betreuungsbedingungen für Menschen mit geistiger Behinderung und psychiatrischen Begleiterkrankungen, die in einer sonder- und sozialpädagogischen Institution leben, in Krisensituationen zu verbessern.
-
Der Planungsbericht 2026–2030 wurde vom SVA in Zusammenarbeit mit der Kommission für die Planung des Leistungsangebots der Institutionen für Erwachsene mit Behinderungen verfasst. Der Berichtsentwurf wurde Anfang Oktober 2025 vom Staatsrat zur Vernehmlassung vorgelegt. Die Endfassung wird zunächst von der Kommission und anschliessend vom Staatsrat geprüft; sie wird Anfang 2026 verfügbar sein. In der zur Vernehmlassung vorgelegten Fassung haben die quantitative und qualitative Analyse des institutionellen Netzwerks Freiburgs, die Daten aus der Bedarfsabklärung sowie ergänzende Indikatoren gezeigt, dass 111 Plätze in Wohn- (n=81) und Beschäftigungsstätten (n=30) vorgesehen werden müssen, davon 25 % für deutschsprachige Personen. Im Zeitraum 2026–2030 müssen die ambulanten Betreuungsleistungen auf etwa 330 Stunden pro Woche für insgesamt 275 Personen erhöht werden.
-
Jede Person, die eine institutionelle Leistung für Erwachsene mit Behinderungen beantragt, hat Anspruch auf eine Abklärung ihres Bedarfs und ihrer Kompetenzen.
Im Jahr 2025 wurden 379 Bedarfsabklärungen eröffnet (2024: 426): 346 wurden bestätigt, 3 waren zum Jahresende noch in Bearbeitung und auf 33 konnte nicht eingetreten werden (Dossier unvollständig oder doppelt eingereicht, nicht berechtigte Personen). Insgesamt hat das SVA 348 Bedarfsabklärungsverfahren genehmigt.
-
Im Jahr 2025 arbeitete das SVA mit den sonder- und sozialpädagogischen Institutionen an verschiedenen Baudossiers. 2 Institutionen schlossen ihren Umzug ab: die Wohngruppen sowie die Werkstätten der Stiftung Applico und die Tagesstätte des Vereins Les Traversées.
Der Sektor arbeitete mit dem Verein Les Traversées zusammen, um die neue Wohneinheit in Estavayer-le-Lac umzusetzen, und war beim Bau und der Einrichtung der Werkstätten der Stiftung Clos-Fleuri in Epagny involviert.
Die Arbeiten am Umzug des Vereins L’Arche in Givisiez und an der Wohngruppe Unité Pérolles des Vereins Les Traversées wurden fortgesetzt, ebenso wie die Renovierung des Wohnheims der Wohn- und Werkgenossenschaft Sonnegg und der Villa Ependes der Stiftung FAH-SEB. Der Umzug an den endgültigen Standort der Stiftung Le Tremplin wurde ebenfalls vorbereitet, wie auch die Bauprojekte für die Stiftungen L'Estampille und La Rosière.
Weitere Projekte sind in Diskussion, wurden jedoch noch nicht offiziell beim SVA angemeldet.
-
Sonder- und sozialpädagogische Institutionen für Menschen mit Behinderungen
Ende 2025 verfügte der Kanton Freiburg für Erwachsene mit Behinderungen über 873 (2024: 869) Plätze in Wohnstätten (Heime mit und ohne Beschäftigung, Aussenwohngruppen) und über 1229 (2024: 1234) Plätze in Werkstätten und Tagesstätten. 9 sonder- und sozialpädagogische Institutionen des Kantons bieten Betreuungsleistungen zu Hause an, 6 bieten Begleitung im Unternehmen oder Job Coaching an (unverändert gegenüber 2024).
Geistige Behinderung
Stand am 31.12.2025
Wohnstätte
Heim mit Beschäftigung
Heim ohne Beschäftigung
Aussenwohngruppen
Wohn- und Werkgenossenschaft Sonnegg 8
Stiftung FAH-SEB / Linde 47
Stiftung FAH-SEB / Colombière 48
Stiftung La Rosière 10
8
17
Stiftung Clos Fleuri 39
29
12
Stiftung Handicap Glâne 58
7
22
Stiftung Les Buissonnets / Homato 43
Stiftung ssb 14
36
10
Verein L’Arche 15
SSEB Stiftung des Seebezirks für Erwachsene Beeinträchtigte 15
10
Stiftung Ateliers, Résidences Adultes (FARA) 8
16
24
Stiftung La Belle Etoile 8
8
8
Total Plätze 283
134
103
Beschäftigungsstätte
Werkstätte
Tagesstätte
Stiftung FAH-SEB / Linde 6
Stiftung FAH-SEB / Colombière 9
Stiftung La Rosière 75
Stiftung Clos Fleuri 122
6
Stiftung Les Buissonnets / Homato 18
Stiftung ssb 135
SSEB Stiftung des Seebezirks für Erwachsene Beeinträchtigte 75
Stiftung Ateliers, Résidences Adultes (FARA) 104
18
Stiftung Handicap Glâne 87
Stiftung La Belle Etoile 40
Total Plätze 638
57
Psychische Behinderung
Stand am 31.12.2025
Wohnstätte
Heim mit Beschäftigung
Heim ohne Beschäftigung
Aussenwohngruppen
Stiftung HorizonSud 111
32
Verein Les Traversées 13
29
Stiftung St-Louis 11
37
14
Stiftung Applico 8
12
Total Plätze 143
37
87
Beschäftigungsstätte
Werkstätte
Tagesstätte
Stiftung HorizonSud 137
Stiftung St-Louis 42
Verein Les Traversées 4
Stiftung Centre d'intégration socio-professionnelle CIS 100
Stiftung L’Estampille 48
Stiftung Applico 40
Total Plätze 367
4
Körperliche Behinderung
Stand am 31.12.2025
Wohnstätte
Heim mit Beschäftigung
Heim ohne Beschäftigung
Aussenwohngruppen
Verein St-Camille 59
12
SSEB Stiftung des Seebezirks für Erwachsene Beeinträchtigte 15
Total Plätze 74
12
Beschäftigungsstätte
Werkstätte
Tagesstätte
Verein St-Camille 163
Gesamtanzahl der Plätze 163
Anerkannte sozialpädagogische Institutionen für Suchtkranke
Ende 2025 verfügte der Kanton Freiburg für Erwachsene mit einer Suchterkrankung 52 anerkannte Plätze (2024: 52) in Wohnstätten und 20 anerkannte Plätze (2024: 20) in Werk- und Tagesstätten. Darüber hinaus bieten 2 Institutionen im Kanton Betreuungsleistungen zu Hause an.
Stand am 31.12.2025
Wohnstätte
Heim mit Beschäftigung
Heim ohne Beschäftigung
Aussenwohngruppen
Stiftung Le Torry 20
Verein Le Radeau 12
Stiftung Le Tremplin 14
6
Total Plätze 46
6
Beschäftigungsstätte
Werkstätte
Tagesstätte
Stiftung Le Tremplin 20
Total Plätze 20
Sektion Sozialpädagogische Institutionen für Minderjährige und junge Erwachsene
-
Die Sektion ist zuständig für die Berechnung und Entrichtung der von der öffentlichen Hand gewährten Subventionen für sozialpädagogische Institutionen für Minderjährige und junge Erwachsene, professionelle Pflegefamilien sowie medizinisch-therapeutische Einrichtungen für Minderjährige. Die Mitarbeitenden der Sektion unterstützen die Institutionen bei der Erfüllung ihrer Aufgaben, überwachen ihre Tätigkeiten und planen das Leistungsangebot der Institutionen für Minderjährige und junge Erwachsene.
Im Jahr 2025 beliefen sich die Subventionen an sozialpädagogische Institutionen, professionelle Pflegefamilien und medizinisch-therapeutische Einrichtungen für Minderjährige und junge Erwachsene in Freiburg auf 30 737 386 Franken (2024: 29 802 147 Franken).
-
Der Planungsbericht 2026–2030 wurde vom SVA in Zusammenarbeit mit der Kommission für die Planung des Leistungsangebots der Institutionen für Minderjährige und junge Erwachsene verfasst.
Er wird der Kommission zur Koordination des Leistungsangebots der Institutionen zur Stellungnahme vorgelegt, dem Staatsrat präsentiert und Anfang 2026 veröffentlicht.
-
Die Lage im Zusammenhang mit den benötigten Platzierungsplätzen bleibt angespannt. Der Staatsrat hat erhebliche Mittel für die Schaffung von Plätzen freigegeben, deren Bereitstellung jedoch dauert; so wurden andere Lösungen gefunden. Im Jahr 2025 war eine davon die Konsolidierung der externen Betreuung nach intensiver Unterbringung. Das Ziel dieser Leistung, die von einer Arbeitsgruppe aus Vertreterinnen und Vertretern von INFRI, des SVA, JA und der Friedensgerichte definiert wurde, besteht darin, die Entlassung aus der Einrichtung zu beschleunigen und gleichzeitig die Bedingungen für die Rückkehr nach Hause zu verbessern. Nach der Platzierung in einer Einrichtung für mindestens 24 Stunden wird die Betreuung mit Zustimmung der Eltern und im Idealfall des Kindes zu Hause fortgesetzt, mit der Möglichkeit einer raschen Zuweisung hin zu einer anderen ambulanten Massnahme. Das SVA schätzt, dass mit Einführung dieser Leistung im Jahr 2025 15 stationäre Plätze in Einrichtungen frei geworden sind. Die Kosten dafür sind geringer als die einer Unterbringung in einer Einrichtung.
-
Im Jahr 2025 arbeitete das SVA mit den Institutionen an verschiedenen Baudossiers.
Nach Umstrukturierung des Heims Saint-Etienne der FFJ konnten Räumlichkeiten für die Schaffung einer zusätzlichen Wohngruppe für Kinder mit Schutzmassnahmen freigemacht werden. Die Arbeiten für die neuen Heime Heimelig in Kerzers und Nid Clairval in Cugy haben begonnen. Der Architekturwettbewerb des Vereins Les Bosquets ist abgeschlossen. Das Projekt wurde ausgewählt und die Arbeiten werden fortgesetzt.
Weitere Projekte sind in Diskussion, haben im Jahr 2025 jedoch keine wesentlichen Fortschritte erzielt und wurden dem SVA nicht offiziell vorgelegt.
-
Anerkannte sozialpädagogische Institutionen für Minderjährige und junge Erwachsene
Ende 2025 verfügte der Kanton Freiburg für Minderjährige und junge Erwachsene über 235 (2024: 232) anerkannte Plätze in Wohnheimen (stationäre Unterbringung und Betreuung, stationäre Unterbringung und Betreuung Notfall, Progressionsplätze, Mutter-Kind-Platz, geteilte Plätze) und über 26 (wie 2024) Plätze in Tagesstrukturen.
Zusätzlich zu den Plätzen in Einrichtungen verfügte der Kanton Freiburg am 31. Dezember 2024 über 6 Plätze (2024: 5) in 2 professionellen Pflegefamilien und 8 Plätze (wie 2024) in einer nicht anerkannten Einrichtung[1].
Stand am 31. Dezember 2025
Institution Sprache Stationäres Wohnen und Betreuung/ Notaufnahme/ Mutter und Kind Angebote Sozialpädagogische Betreuung in Wohnungen/ Progressionsplätze Interne Tages-struktur/ teilweise Betreuung in Institutionen Verein Le Bosquet
(sozialpädagogischer Bereich)
f/d 21
Verein Les Traversées f 20
1
Verein Mouvement enfance et foyer (Nid Clairval) f 15
2
FFJ[2]
(secteur Bonnesfontaines)
f/d 25[3]
1
FFJ
(Sektor Saint-Etienne)
f 40[4]
12
22
FFJ
(Sektor Time Out/ Time Up)
f 12
12
FFJ
(ASEA Appartement)
f 5
FFJ
(ASEA Alternatif)
f 6
Stiftung Eau Vive (Foyer des apprentis) f 15
2
8
Stiftung Transit f/d 20
Stiftung für die Frau und das Kind (aux étangs) f/d 8
Stiftung Kinderheim Heimelig Kerzers d 12
2
Anzahl Plätze 188
29
44
[1] Was die 2 nicht anerkannten Plätze betrifft, so läuft derzeit ein Bauprojekt für die Anerkennung gemäss SIPG (Eröffnung voraussichtlich Anfang 2027)
[2] Freiburger Stiftung für die Jugend
[3] Davon ein Platz für eine Auszeit
[4] Diese Plätze wurden im Dezember 2025 eröffnet
Medizinisch-therapeutische Einrichtungen für Minderjährige
Medizinisch-therapeutische Einrichtungen betreuen Kinder und Jugendliche mit Beeinträchtigungen, die einen angepassten medizinischen und/oder psychologischen und pädagogischen Ansatz erfordern. Ende 2025 verfügte der Kanton Freiburg über 47 Plätze (wie 2024) dieser Art in Einrichtungen.
Stand am 31. Dezember 2025
Einrichtungen
Plätze
Stiftung Espace thérapeutique / Centre thérapeutique de jour 18 Stiftung Espace thérapeutique / Tagesklinik 15 Verein Le Bosquet (Sonderkindergarten) 14 Total Plätze 47
Transversale Aufgaben
-
Als Verbindungsstelle des Kantons Freiburg für den Vollzug der Interkantonalen Vereinbarung vom 13. Dezember 2002 für soziale Einrichtungen (IVSE) bearbeitet das SVA die Kostengutsprachegesuche für Aufenthalte in ausserkantonalen Einrichtungen. Es kontrolliert, ob die einschlägigen Gesetzesanforderungen erfüllt sind und ob der im Gesuch aufgeführte Tagespreis der Einrichtung dem offiziellen IVSE-Preis entspricht. Ausserdem prüft es, ob die Selbstbeteiligung an den Aufenthaltskosten die gesetzlichen Bestimmungen des Kantons Freiburg erfüllt, und willigt in die Finanzierung des Aufenthalts ein.
Die Verbindungsstelle verwaltet weiter die Dossiers der ausserhalb des Kantons wohnhaften Personen, die in einer Freiburger Institution untergebracht sind, und behandelt die Streitfälle, die zwischen Kantonen, Institutionen und für die Organisation des Aufenthalts zuständigen Diensten auftreten können.
Der Gesamtbetrag für Erwachsene mit Behinderung, die in einer ausserkantonalen Institution untergebracht waren bzw. gearbeitet haben, beläuft sich auf 16 085 584 Franken (2024: 14 026 884 Franken).
Dieser Betrag entspricht 331 Kostengutsprachen (2024: 340) und betrifft 261 Menschen mit Behinderungen oder Suchterkrankung (2024: 246). 183 dieser Personen leben in einem Heim (mit oder ohne Beschäftigung) oder in einer Wohngruppe und 148 Personen werden in einer Tagesstätte betreut oder arbeiten in einer Werkstätte. Es ist zu beachten, dass dieselbe Person im Laufe des Jahres die Institution wechseln oder mehrere Leistungen beziehen kann (z. B. Heim und Werkstätte).
Von den Personen, die institutionelle Leistungen ausserhalb des Kantons in Anspruch genommen haben, waren 62 in ihren geistigen Fähigkeiten (2024:60), 34 in ihren körperlichen Fähigkeiten (2024:27), 99 in ihren psychischen Fähigkeiten (2024: 93) und 16 in ihren Sinnesfunktionen (2024: 15) beeinträchtigt. 50 Personen litten an einer Suchterkrankung (2024: 51).
Was die Aufenthalte von Minderjährigen oder jungen Erwachsenen betrifft, die in sozialpädagogischen Einrichtungen ausserhalb des Kantons untergebracht sind, beliefen sich die Kosten für das Freiburger Gemeinwesen auf 7 845 409 Franken (2024: 6 681 506 Franken), was 149 Unterbringungen von 125 Minderjährigen und jungen Erwachsenen (2024: 121 Unterbringungen von 100 Personen) entspricht.
Von diesen Unterbringungen wurden 55 vom Jugendstrafgericht (2024: 48) und 94 von Friedensgerichten (2024: 69) angeordnet, ohne andere Arten der Unterbringung (2024: 4). Es ist zu beachten, dass die Dauer der Unterbringung ausserhalb des Kantons je nach Leistungsart schwankt (mehrtägige Beobachtungsaufenthalte, Kurzaufenthalte in geschlossenen Einrichtungen oder ganzjährige Unterbringung in einer Einrichtung).
Von den Personen, die in Pflegeheimen im Kanton Freiburg wohnten, hatten 36 (2024: 30) ihren Wohnsitz ausserhalb des Kantons Freiburg, hauptsächlich im Kanton Waadt und im Kanton Bern.
142 (2024: 94) Freiburgerinnen und Freiburger verbrachten einen längeren Aufenthalt in einem Pflegeheim ausserhalb des Kantons, hauptsächlich in den Nachbarkantonen Bern und Waadt. Darüber hinaus verbrachten 43 weitere Personen mit Wohnsitz im Kanton (2024: 33) einen Kurzaufenthalt ausserhalb des Kantons.
-
Im Laufe des Jahres 2025 wurden in 2 Institutionen für Erwachsene mit Behinderungen ordentliche Inspektionen durchgeführt. In 3 Einrichtungen folgte auf die ordentliche Inspektion eine weiterführende Inspektion und in 2 Einrichtungen wurde ausschliesslich eine weiterführende Inspektion durchgeführt.
Im Jahr 2025 wurden 11 Inspektionen in sozialpädagogischen Einrichtungen für Minderjährige und junge Erwachsene durchgeführt. Es fanden 5 ordentliche Inspektionen sowie 1 weiterführende Inspektion anhand des Dossiers statt. Im Rahmen der eidgenössischen Überprüfung der Anerkennungsvoraussetzungen für Einrichtungen für Minderjährige und junge Erwachsene wurde eine Inspektion in Zusammenarbeit mit dem Bundesamt für Justiz durchgeführt. Schliesslich wurden 4 ausserordentliche Inspektionen aufgrund einer Meldung oder als Ergänzung zu den ordentlichen Inspektionen durchgeführt.
Kennzahlen
wurden an sonder- und sozialpädagogische Institutionen für Menschen mit Behinderungen, für Suchtkranke sowie für Minderjährige und junge Erwachsene entrichtet.
in Pflegeheimen im Kanton Freiburg. Aufgrund der Bevölkerungsalterung ist mit einem starken Anstieg zu rechnen.
in anerkannten sonder- und sozialpädagogischen Institutionen im Sinne des Gesetzes über die sonder- und sozialpädagogischen Institutionen und die professionellen Pflegefamilien.