Le Service de la prévoyance sociale (SPS) soutient et coordonne la mise en œuvre de la politique Senior+ en tenant compte des enjeux sociétaux et financiers liés au vieillissement de la population. Il soutient et coordonne également la politique relative aux personnes en situation de handicap en suivant les objectifs de la Convention de l'ONU relative aux droits des personnes handicapées.
Le SPS planifie l'offre de prestations des institutions spécialisées pour personnes en situation de handicap, des institutions spécialisées socio-éducatives pour mineur-e-s et jeunes adultes, des établissements médico-sociaux (EMS) et des services de soins et d’aide à domicile.
Il subventionne les institutions spécialisées, participe aux frais de placements dans les EMS et à la prise en charge à domicile ainsi que des placements hors-canton. Il contrôle l'adéquation des prestations par rapport aux compétences et besoins de la personne.
Faits marquants
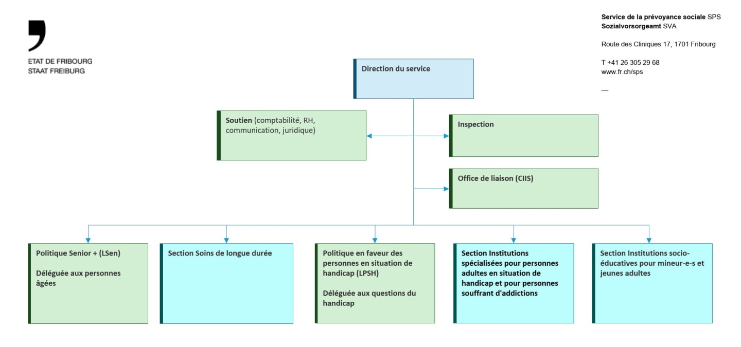
Organisation du Service
-
En 2025, le SPS a été réorganisé à la suite du transfert des activités liées aux soins et à l’aide à domicile, préalablement effectuées par le Service de la santé publique (SSP) ainsi qu’au départ de la cheffe de service adjointe. La réorganisation consiste en la création de trois nouvelles sections, chacune sous la responsabilité d'une cheffe de section, ainsi que de fonctions transversales et politiques.
Dans le cadre du domaine politique Senior+, les activités du Service s’appuient sur deux piliers. D’une part, la Loi sur les Seniors (LSen), le concept Senior+ et ses plans de mesures ainsi que les activités de la déléguée aux personnes âgées. De l’autre, les activités en lien avec la Loi sur les prestations médico-sociales (LPMS), concernant les établissements médicaux-sociaux et les soins et l'aide à domicile, gérées par la section Soins de longue durée. La responsable des soins et de l’aide à domicile travaillant préalablement au SSP a intégré l'équipe des soins de longue durée. Celle-ci a été également renforcée par l’engagement d’une personne en charge de la mise en œuvre, pour la partie soins de longue durée, de la nouvelle loi sur l’encouragement de la formation dans le domaine des soins (LEFS ), élaborée dans le cadre de la concrétisation de l’initiative fédérale pour des soins infirmiers forts.
En ce qui concerne le domaine de la politique Handicap, une structure similaire est en place. Un axe sur les activités liées à la Loi sur la personne en situation de handicap (LPSH) contenant les lignes stratégiques, les plans de mesures ainsi que les tâches de la déléguée aux questions du handicap. La nouvelle section Institutions spécialisées handicap et addiction est en charge des tâches confiées par la Loi sur les institutions spécialisées et les familles d’accueil professionnelle (LIFAP). Pour la partie addiction, une collaboration étroite avec le Service du médecin cantonal (SMC) et le délégué aux questions de l’addiction est en place depuis de nombreuses années.
La nouvelle section Institutions socio-éducatives pour mineur-e-s et jeunes adultes, effectue également les activités en lien avec la LIFAP. Elle répond à la Confédération (Office fédéral de la justice) pour les questions de subventionnement fédéral pour les prestations des établissements d’éducation (soit les institutions socio-éducatives pour mineurs et jeunes adultes). Les membres de la section travaillent en collaboration avec le Service de l’enfance et de la jeunesse (SEJ) ainsi que le Service de l’action sociale (SASoc) qui sont en charge des politiques de l’enfance et de la famille.
L’office de liaison, gère de manière transversale les garanties et le financement des placements intercantonaux en institutions ou en EMS, l’inspection qui contrôle l’ensemble des institutions spécialisées autorisées par le canton ainsi que les autres activités de soutien (comptabilité, ressources humaines, appui juridique et communication).
Politique de la personne en situation de handicap
-
La politique cantonale en faveur des personnes en situation de handicap prévoit, dans son plan de mesures 2018-2024 (prolongé jusqu’en 2025), un soutien financier pour le démarrage de projets visant l'inclusion des personnes en situation de handicap pour des activités et manifestations de types culturel, politique, sportif ou récréatif.
L'objectif principal de cette mesure est de favoriser les rencontres et échanges entre des personnes avec et sans handicap par des actions communes. En 2025, 15 projets (20 en 2024) dans des domaines très variés (sport, art, théâtre, musique, loisirs, politique, etc.) avec des montants allant de 1 000 à 6 000 francs ont été soutenus. Au total, l'État de Fribourg a mis à disposition un montant de 50 000 francs. Cet appel à projet sera renouvelé en 2026.
-
En Suisse, une personne sur cinq est en situation de handicap. Pour que les décisions politiques soient représentatives de la diversité de la population fribourgeoise et répondent aux besoins des personnes en situation de handicap, le SPS encourage les personnes en situation de handicap à voter, être candidat-e aux élections ou rejoindre un parti politique.
Dans le cadre des élections communales qui ont eu lieu le 8 mars 2026, le SPS a mis du matériel à disposition. Il s’agit d’un texte à destination des communes pour accompagner la diffusion de l’affiche informative ainsi qu’’une affiche informative en langage simplifié à l’intention des personnes en situation de handicap. Celle-ci vise à rassembler les informations importantes et propose des liens vers une vidéo de témoignage de personnes en situation de handicap, le registre des partis politiques et une vidéo explicative sur «comment voter ».
-
Le Fonds a été introduit dans le cadre de la Réforme fiscale. Il est alimenté à raison de 220 000 francs par année par la taxe sociale. En fixant les règles de fonctionnement du Fonds, l'ordonnance permet la mise en œuvre de deux mesures du plan handicap 2018- 2024 (prolongé jusqu’en 2025) visant à une meilleure inclusion de la personne en situation de handicap dans notre société.
Le Fonds est destiné à financer des mesures de soutien aux entreprises, leur permettant d'offrir à une personne en situation de handicap domiciliée dans le canton de Fribourg et au bénéfice d'une rente d'invalidité ou qui est autorisée à travailler dans un atelier d'une institution spécialisée l'opportunité de mener une activité professionnelle au sein d'une entreprise. Il est également destiné à financer un ou plusieurs mandats de prestations assurant le travail d'évaluation, d'investigation et de coordination visant à établir le contrat de travail entre l'entreprise et la personne en situation de handicap.
En 2025, trois associations (idem 2024) ont bénéficié d'un mandat dans ce cadre, ce qui a permis à une trentaine de personnes en situation de handicap de travailler dans un environnement professionnel du premier marché du travail, valorisant leurs compétences tout en répondant aux besoins spécifiques de chaque situation.
Politique Senior+
-
Le plan de mesures Senior+ est un pilier important de la politique en faveur des senior-e-s. Il prévoit des mesures dans les domaines d'intervention suivants :
- le travail ;
- le développement personnel ;
- la vie associative et communautaire ;
- les infrastructures,
- l'habitat et les services;
- les soins et l'accompagnement social à la personne fragilisée.
Certaines mesures concernent plusieurs domaines et se retrouvent dans un sixième domaine (domaine transversal).
Le projet de nouveau plan de mesures Senior+ a été rédigé en collaboration avec les partenaires du terrain. Il a fait l'objet d'une consultation. Ce ne sont pas moins de 85 communes, organismes politiques, associations ou institutions qui ont répondu à cette consultation avec un taux de satisfaction élevé quant au contenu du projet de plan de mesures.
Cependant, en raison de la situation financière actuelle de l'Etat, les travaux de ce nouveau plan de mesures ont été mis en suspens et les mesures de l'actuel plan sont prolongées jusqu'à fin 2025. Le nouveau plan devrait couvrir la période 2026-2030, en conservant les domaines d’intervention précités et en proposant des mesures nouvelles et actualisées.
-
La solidarité et les échanges entre les générations sont l'une des priorités de la politique Senior+.
En 2025, deux appels à projets ont été lancés et 15 projets (2024 : 10) ont obtenu un soutien financier pour leur contribution à la cohésion sociale et à l'intégration des senior-e-s dans la société fribourgeoise, pour un total de 94 170 francs.
-
En Suisse, une personne sur quatre s’occupe plusieurs fois par semaine d’un proche atteint d’une maladie, d’un handicap ou devenu fragile avec l’âge. Pour la douzième année, dix cantons, dont Fribourg, reconnaissent cet engagement souvent gratuit et peu visible, le 30 octobre dans le cadre de la Journée des personnes proches aidantes.
-
La Ligne Proch-écoute est désormais entièrement gérée par l’Association Proches aidants Fribourg (PA-F) sous mandat de la DSAS et du SPS. Elle a pour objectif de répondre aux questions des proches aidant-e-s dans le canton de Fribourg. Elle peut les orienter vers des prestations ou des offres adaptées à leur besoin et leur offre un espace d’écoute.
-
Le SPS travaille sur la réponse au postulat 2023-GC-289 Quel financement pour les prestations liées au vieillissement de la population. En complément au rapport de planification des soins de longue durée qui présente le besoin en prestations de soins et partiellement d’aide, un mandat externe a été donné. Le but est d’élaborer, sur la base de la littérature scientifique existante, un modèle d’impact présentant les influences et besoins dans l’objectif d’un maintien à domicile dans de bonnes conditions.
Par la suite, une étude ciblée quantitative et qualitative a été faite auprès des collectivités publiques (communes, associations de communes, canton) pour faire un état des lieux des prestations et offres déjà disponibles et du coût, respectivement des montants de subventionnement de celles-ci. Ces deux éléments ainsi que d’autres sources de données internes serviront de base à la réponse au postulat prévue en 2026.
Section Soins de longue durée
-
La section Soins de longue durée a été créée en 2025 en remplacement du secteur EMS. La section a la charge de la planification des soins de longue durée elle gère également les financements et les subventionnements des EMS, des organisations de soins et d’aides à domicile publiques et privées et des infirmiers et infirmières indépendant-e-s. Elle traite également des objets politiques liés à la LPMS, la loi d'application de la loi fédérale sur le nouveau régime de financement des soins et la loi sur les indemnités forfaitaires (LIF).
-
A partir du mois de mars 2025, le SPS a pris la responsabilité administrative des soins et de l’aide à domicile à la place du SSP. Les factures ont été traitées par le SPS à partir du mois de juillet 2025. Les comptes 2025 restent, en revanche, imputés au SSP. Le passage définitif et complet sera réalisé au 1er janvier 2026. A noter que le SSP reste compétent pour l’octroi des autorisations d’exploiter et de pratique dans le domaine des soins à domicile et, pour une année transitoire encore, en charge du relevé de la statistique fédérale.
Le maintien à domicile a continué de connaître un fort développement. En 2025, les dépenses nettes de l’Etat ont atteint 13 803 706 francs (2024 : 13 318 182 francs), dont 12 232 735 francs pour les organisations de soins et d’aide à domicile mandatées (OSAD publiques) par les pouvoirs publics. Les prestataires privés (indépendants et OSAD privées intra et extra cantonaux) ont coûté 3 586 933 francs (CHF + 312 970 francs). Ils représentent 26% des coûts nets à charge de l’Etat. Ce sont ainsi 922 factures, 270'297 heures de soins, qui ont été contrôlées et payées durant cette année.
Le SSP a collecté et validé les données de la statistique fédérale de l’aide et des soins à domicile des 223 personnes et organisations concernées (+7% par rapport à 2024).
-
La section Soins de longue durée calcule les prix des soins et d’accompagnements pour un séjour en EMS. Alors que le prix d'accompagnement est entièrement facturé aux résidants et résidantes seule une participation au coût des soins est prévue par la législation. Ce prix est déterminé, pour chacun des 12 niveaux de soins prévus par la législation fédérale relative à l'assurance obligatoire des soins, en fonction de la dotation requise selon l'ordonnance du 3 décembre 2013 sur les besoins en soins et en accompagnement.
Les coûts réels des soins et d’accompagnement varient d'un EMS à l'autre, étant donné qu'ils résultent du coût des charges salariales du personnel engagé par l'EMS. Un mécanisme de correction des prix, basé sur les comptes des EMS, assure le financement des coûts effectifs. Pour établir ces correctifs de comptes, la section vérifie la dotation en personnel de soins et d'accompagnement en fonction du niveau de soins, des journées de soins facturées et des journées réservées.
Pour les personnes disposant de ressources financières insuffisantes, la Caisse cantonale de compensation calcule une subvention individuelle destinée à couvrir les frais d'accompagnement. Cette aide est versée directement aux EMS, qui en déduisent le montant sur la facture adressée au résident ou à la résidente.
En 2025, le coût résiduel des soins et les subventions aux frais d'accompagnement financés par les pouvoirs publics pour les EMS fribourgeois se sont élevés à 106 052 146 francs (2024 : 104 821 600), dont 2 123 453 francs pour les foyers de jour (2024 : 2 062 513 francs). À ce montant s'ajoute le versement du coût résiduel des soins et d'une subvention forfaitaire pour l'accompagnement pour les personnes se trouvant dans des lits EMS sis dans des hôpitaux (HFR, HIB et résidence palliative de l'HFR). Le montant versé pour ces personnes s'élève à 3 890 478 francs (2024 : 1 186 450 francs). Le montant versé au titre de coût résiduel des soins et de subventions à l'accompagnement pour des placements hors canton s'élève à 2 322 315 francs (2024: 1 888 275 francs).
-
Le rapport de planification des soins de longue durée 2026-2030, avec projections jusqu'en 2050, a été rédigé par le SPS avec la collaboration du Service de la santé publique SSP. Les services ont été soutenus par la commission cantonale de coordination des prestations médico-sociales ainsi que par un groupe d'accompagnement composé de représentant-e-s des sept réseaux médico-sociaux (associations de communes) et des trois réseaux hospitaliers. Le projet de rapport a été mis en consultation au début 2025 et la version finale sera présentée au début 2026 au Conseil d'Etat, pour approbation.
-
La loi sur l’encouragement de la formation dans le domaine des soins (LEFS ) et son ordonnance (OEFS ) ont été adoptées en 2025 et entrent en vigueur au 1er janvier 2026. Tous les EMS et OSAD publics et privés soumis à l’obligation de formation ont reçu une décision du SPS fixant le volume de formation à fournir durant l’année 2026. Le volume total attendu pour les soins de longue durée est d’environ 6600 semaines de formation.
Informations sur la concrétisation de l’initiative Soins infirmiers forts
-
Divers mandats cantonaux sont élaborés par le SPS pour certains types de prestations ou de prestataires.
Certains mandats sont renouvelés depuis plusieurs années. Il s’agit de mandats liés aux unités spécialisées en psychiatrie de l’âge avancées, l’unité offrant des séjours d’évaluation et d’orientation ou le foyer de jour spécialisé en démence.
Les mandats de prestation avec les hôpitaux et en particulier avec l’HFR pour le financement des personnes qui ne peuvent sortir de l’hôpital une fois leur séjour aigu terminé fait actuellement l’objet d’un travail de refonte complet, notamment en lien avec la motion 2023-GC-134 Compensation des pertes de l’HFR dues au manque de places en EMS.
Pour ces travaux, une collaboration étroite avec la Conférence de directeurs et directrices des réseaux médico-sociaux est en place.
-
Nombre de lits EMS reconnus (long et court séjour)
Situation au 31.12.2025
District Lits long séjour reconnus
dont lits en USD1 et USP2
Lits long séjour AOS
Lits court séjour
Sarine 999 42 14 Singine 384 24 2 5 Gruyère 484 21 31 11 Lac 317 6 Glâne 230 24 5 Broye 219 15 3 6 Veveyse 152 15 6 IRSF (Fribourg)* 56 Unité EMS HFR* 17 Unité EMS HIB 5 Résidence palliative EMS HFR* 6 USP Les Camélias (Marsens)* 15 15 USP Les Grèves du Lac (Gletterens) 10 10 SEO (Billens)* 12 La Famille au Jardin, St. Ursen 2 Total des lits/places 2'811 167 36 95 [1] Unité spécialisée en démence[2] Unité spécialisées psychiatrie âge avancée* mission cantonale
Places en foyer de jour
Situation au 31.12.2025
District Etablissement
Nombre de places
Sarine Home médicalisé du Gibloux, Farvagny 8 Home médicalisé de la Sarine, Villars-sur-Glâne 8 Singine Tagesheim St. Wolfgang, Düdingen 15 Gruyère Home de la Jogne, Charmey 16 Foyer de la Ville de Bulle 8 Lac Tagesstätte Les Platanes, Jeuss 8 Broye Foyer Les Mouettes, Estavayer-le-Lac 7 Veveyse Maison St-Joseph, Châtel-St-Denis 10 La Famille au Jardin, St. Ursen et Marsens 14 Total des lits/places 94
Section Institutions spécialisées pour personnes adultes en situation de handicap et personnes souffrant d'addictions
-
La section Institutions spécialisées handicap et addiction a la charge du calcul et du versement des subventions octroyées par les pouvoirs publics dans les lieux de vie et d'occupation pour personnes adultes en situation de handicap et les structures institutionnelles accueillant des personnes souffrant d'addiction. Les collaborateurs et collaboratrices de la section soutiennent les institutions dans l'accomplissement de leur mission, contrôlent leurs activités et planifient l'offre de prestations des institutions pour personnes adultes en situation de handicap.
En 2025, les subventions versées aux institutions fribourgeoisespour personnes adultes en situation de handicap et les personnes souffrant d'addiction se sont montées à 128 795 523 francs (2024 : 125 522 133 francs).
-
A la fin de l'année 2025, 2 028 personnes (2024 : 1948) sont au bénéfice d'une prestation institutionnelle de nature résidentielle ou ambulatoire. 837 (2024 : 822) vivent en home (avec ou sans occupation) ou en logement décentralisé et 1 535 (2024 : 1 471) personnes sont accueillies dans un centre de jour ou occupent un poste de travail en atelier. Le réseau institutionnel fribourgeois propose également à 149 personnes (2024 :112), un accompagnement à domicile (prestations ambulatoires) et à 14 personnes (2024 : 10) un suivi en entreprise de type job-coaching.
En 2025, la collaboration avec la faîtière des institutions INFRI s'est poursuivie. Le groupe de travail portant sur la définition des prestations d’accompagnement à domicile a élaboré des recommandations précisant non-seulement le périmètre de la prestation, mais aussi son mode de financement. Le mandat de prestation avec INFRI pour le financement de l'Equipe de soutien a été reconduit. Il s'agit d'une collaboration entre les institutions spécialisées et le Réseau fribourgeois de santé mentale RFSM qui permet d’améliorer les conditions d'accompagnement lors de crises de personnes souffrant de déficience intellectuelle avec une comorbidité psychiatrique résidant dans une institution spécialisée.
-
Le rapport de planification 2026-2030 a été rédigé par le SPS avec la collaboration de la Commission de planification de l’offre de prestations institutionnelles pour adultes en situation de handicap. Le projet de rapport a été présenté au Conseil d’Etat pour la mise en consultation début octobre 2025. La version finale sera préavisée par la Commission de coordination du dispositif institutionnel, puis au Conseil d’Etat. Elle sera disponible au début 2026. Dans sa version mise en consultation, l’analyse quantitative et qualitative du dispositif institutionnel fribourgeois, des données issues de la Procédure d’évaluation des besoins et d’indication ainsi que des indicateurs complémentaires a mis en évidence la nécessité de prévoir 111 places réparties en structures d’hébergement (n=81) et d’occupation (n=30), dont 25 % pour des personnes de langue allemande. Au cours de la période 2026-2030, les prestations d’accompagnement ambulatoire devront être augmentées pour atteindre environ 330 heures par semaine pour un total de 275 personnes.
-
Toute personne qui sollicite une prestation institutionnelle pour personnes adultes en situation de handicap est mise au bénéfice d'une évaluation de ses besoins et de ses compétences.
Durant l'année 2025, 379 demandes d'évaluation ont été déposées (2024: 426) : 346 demandes ont été acceptées, 3 étaient en traitement et 33 ont fait l'objet d'une non-entrée en matière (dossier incomplet, doublon avec un dossier déjà existant, personne non autorisée). Au total, le Service a validé 348 évaluations des besoins.
-
Durant l'année 2025, le Service a collaboré avec les institutions spécialisées pour divers dossiers de construction. Deux institutions ont terminé leur déménagement : les logements décentralisés ainsi que les ateliers de la Stiftung Applico et le centre de jour de l’association Les Traversées.
Le service a travaillé avec l’association Les Traversées pour la mise en place de la nouvelle unité de vie à Estavayer-le-Lac ainsi que sur les travaux liés à la construction et l’installation des ateliers de la Fondation Clos-Fleuri à Epagny.
Les travaux pour le déménagement de l’association L’Arche à Givisiez et du logement décentralisé Unité Pérolles de l’association Les Traversées se poursuivent ainsi que la rénovation du foyer de la Wohn- und Werkgenossenschaft Sonnegg et de la Villa Ependes de la fondation FAH-SEB. Le déménagement vers l’emplacement définitif de la fondation Le Tremplin se prépare également ainsi que les projets pour les fondations L’Estampille et La Rosière.
D’autres projets sont en discussion mais n’ont pas fait l’objet d’une annonce formelle auprès du Service.
-
Institutions spécialisées pour personnes en situation de handicap
À la fin de l'année 2025, le canton de Fribourg disposait, pour les personnes adultes en situation de handicap, de 873 (2024 : 869) places dans des lieux de vie (homes sans et avec occupation, logements protégés) et de 1 229 (2024: 1 234) places en atelier et centre de jour. 9 institutions spécialisées du canton offrent des prestations d'accompagnement à domicile et 6 offrent du suivi en entreprise ou job-coaching (idem 2024).
Handicap mental
Situation au 31.12.2025
Lieu de vie
Home avec occupation
Home sans occupation
Logement décentralisé
Wohn- und Werkgenossenschaft Sonnegg 8
Fondation FAH-SEB / Linde 47
Fondation FAH-SEB / Colombière 48
Fondation La Rosière 10
8
17
Fondation Clos Fleuri 39
29
12
Fondation Handicap Glâne 58
7
22
Fondation Les Buissonnets / Homato 43
Stiftung SSB 14
36
10
Association L’Arche 15
Stiftung des Seebezirks für Erwachsene Behinderte 15
10
Fondation Ateliers, Résidences Adultes (FARA) 8
16
24
Fondation La Belle Etoile 8
8
8
Total des places 283
134
103
Lieu d’occupation
Atelier
Centre de jour
Fondation FAH-SEB / Linde 6
Fondation FAH-SEB / Colombière 9
Fondation La Rosière 75
Fondation Clos Fleuri 122
6
Fondation Les Buissonnets / Homato 18
Stiftung SSB 135
Stiftung des Seebezirks für Erwachsene Behinderte 75
Fondation Ateliers, Résidences Adultes (FARA) 104
18
Fondation Handicap Glâne 87
Fondation La Belle Etoile 40
Total des places 638
57
Handicap psychique
Situation au 31.12.2025
Lieu de vie
Home avec occupation
Home sans occupation
Logement décentralisé
Fondation HorizonSud 111
32
Association Les Traversées 13
29
Fondation St-Louis 11
37
14
Stiftung Applico 8
12
Total des places 143
37
87
Lieu d’occupation
Atelier
Centre de jour
Fondation HorizonSud 137
Fondation St-Louis 42
Association Les Traversées 4
Fondation Centre d’intégration socio-professionnelle 100
Fondation L’Estampille 48
Stiftung Applico 40
Total des places 367
4
Handicap physique
Situation au 31.12.2025
Lieu de vie
Home avec occupation
Home sans occupation
Logement décentralisé
Association St-Camille 59
12
Stiftung des Seebezirks für Erwachsene Behinderte 15
Total des places 74
12
Lieu d’occupation
Atelier
Centre de jour
Association St-Camille 163
Total des places 163
Institutions spécialisées reconnues pour personnes souffrant d’addiction
À la fin de l'année 2025, le canton de Fribourg disposait pour les personnes adultes souffrant d'addiction de 52 (idem 2024) places reconnues dans des lieux de vie et de 20 (idem 2024) places reconnues en atelier et centre de jour. De plus, 2 institutions spécialisées du canton offrent des prestations d'accompagnement à domicile.
Situation au 31.12.2025
Lieu de vie
Home avec occupation
Home sans occupation
Logement décentralisé
Fondation Le Torry 20
Association Le Radeau 12
Fondation Le Tremplin 14
6
Total des places 46
6
Lieu d’occupation
Atelier
Centre de jour
Fondation Le Tremplin 20
Total des places 20
Section Institutions socio-éducatives pour mineur-e-s et jeunes adultes
-
La section a la charge du calcul et du versement des subventions octroyées par les pouvoirs publics pour les institutions socio-éducatives pour mineur-e-s et jeunes adultes, les familles d'accueil professionnelles ainsi que les institutions médico-thérapeutiques pour mineur-e-s. Les collaborateurs et collaboratrices de la section soutiennent les institutions dans l'accomplissement de leur mission, surveillent leurs activités et planifient l'offre de prestations des institutions pour mineur-e-s et jeunes adultes.
En 2025, les subventions versées aux institutions fribourgeoises pour les mineur-e-s et jeunes adultes pris en charge dans les institutions socio-éducatives, les familles d'accueil professionnelles et les institutions médico-thérapeutiques fribourgeoises, se sont élevées à 30 737 386 francs (2024: 29 802 147 francs).
-
Le rapport de planification 2026-2030 a été rédigé par le SPS avec la collaboration de la Commission de planification de l'offre de prestations institutionnelles pour mineur-e-s et jeunes adultes.
Ce rapport sera transmis à la Commission de coordination du dispositif institutionnel pour préavis, présenté au Conseil d’Etat et publié début 2026.
-
La situation des demandes de placements reste tendue. Le Conseil d’Etat a alloué des moyens importants pour créer des places, mais leur mise à disposition prend du temps et d’autres pistes ont été suivies. L’une d’elle a été, en 2025, le développement et la consolidation de PCE (Prise en Charge Externe) post placement intensive. Le but de cette prestation, définie par un groupe de travail réunissant des représentant-e-s d’INFRI, du SPS, du SEJ et des Justices de paix, est d’accélérer les sorties d’institution tout en améliorant les conditions pour les retours à domicile. Après un placement en institution d’une durée minimale de 24h, la PCE post placement intensive s’entend comme un « placement à domicile » avec accord des parents, et dans l’idéal de l’enfant avec possibilité d’évolution rapide vers une autre mesure de type ambulatoire. Le SPS estime que la mise en place de cette prestation a permis de libérer 15 places résidentielles dans les institutions en 2025. Son coût est évidemment moindre que celui d’une institutionnalisation.
-
Durant l'année 2025, le Service a collaboré avec les institutions dans divers dossiers de construction.
Une réorganisation du foyer Saint-Etienne de la FFJ a permis de libérer des locaux pour la création d'un groupe de vie supplémentaire pour les enfants en placement de protection. Les travaux des nouveaux foyers de Heimelig à Kerzers et du Nid Clairval à Cugy ont débuté. Le concours d’architecture de l’association les Bosquets est terminé. Le projet est choisi et les travaux se poursuivent.
D’autres projets sont en discussion, mais n'ont pas fait l'objet d'avancée significative ou d’annonce de projet formelle au SPS en 2025.
-
Institutions socio-éducatives reconnues pour mineure-e-s et jeunes adultes
A la fin de l'année 2025, le canton de Fribourg disposait pour les mineur-e-s et jeunes adultes de 235 (2024: 232) places reconnues dans des lieux de vie (logement et accompagnement stationnaire, logement et accompagnement stationnaire urgence, places de progression, place mère-enfant, place partielle)) et de 26 (idem 2024) places en structure de jour.
En plus des places en milieu institutionnel, le canton de Fribourg disposait au 31 décembre 2024 de 6 places (2024: 5) dans 2 familles d'accueil professionnelles et 8 places (idem 2024) dans une structure non reconnue[1].
Situation au 31.12.2025
Institution Langue Logement et accompagnement stationnaire/ admission d'urgence/ places mère-enfant Accompagnement socio-éducatif en appartement/ places de progression Structure de jour interne/ prise en charge partielle en institution Association Le Bosquet
(secteur socio-éducatif)
f/d 21
Association Les Traversées f 20
1
Association Mouvement enfance et foyer (Nid Clairval) f 15
2
FFJ[2]
(secteur Bonnesfontaines)
f/d 25[3]
1
FFJ
(secteur Saint-Etienne)
f 40[4]
12
22
FFJ
(secteur Time Out/ Time Up)
f 12
12
FFJ
(ASEA Appartement)
f 5
FFJ
(ASEA Alternatif)
f 6
Fondation Eau Vive (Foyer des apprentis) f 15
2
8
Fondation Transit f/d 20
Fondation pour la femme et l'enfant (aux étangs) f/d 8
Stiftung Kinderheim Heimelig Kerzers d 12
2
Total des places 188
29
44
[1] En ce qui concerne les 8 places non reconnues, un projet de construction est en cours afin de permettre une reconnaissance de ces places conformément à la LIFAP (ouverture prévue début 2027)
[2] Fondation de Fribourg pour la Jeunesse
[3] Dont une place pour le séjour de rupture
[4] Ces places ont été ouvertes en décembre 2025
Institutions médico-thérapeutiques pour mineur-e-s
Les institutions médico-thérapeutiques prennent en charge des enfants et des adolescents confrontés à des troubles nécessitant une approche médicale et/ou psychologique et éducative adaptée. À la fin de l'année 2025, le canton de Fribourg disposait de 47 places (idem 2024) dans ce type d'institution.
Situation au 31.12.2025
Institutions
Places
Fondation Espace thérapeutique / Centre thérapeutique de jour 18 Fondation Espace thérapeutique / Tagesklinik 15 Association Le Bosquet (Jardin d'enfants spécialisé) 14 Total des places 47
Tâches transversales
-
En sa qualité d'Office de liaison du canton de Fribourg pour l'application de la convention intercantonale du 13 décembre 2002 relative aux institutions sociales (CIIS), le Service gère les demandes de garantie de paiement pour les séjours dans les institutions hors canton. Il s'assure du respect des exigences légales, vérifie la correspondance du prix journalier par rapport à la liste officielle CIIS, contrôle que la contribution de la personne au coût du séjour est conforme aux dispositions cantonales, et donne son accord pour le financement du séjour.
L'Office de liaison gère également les dossiers des personnes domiciliées hors de notre canton et séjournant dans des institutions fribourgeoises. Il traite les litiges pouvant survenir entre cantons, institutions et services en charge de l'organisation du séjour.
Le montant total payé pour les adultes en situation de handicap séjournant ou travaillant dans une institution hors canton s'est élevé à 16 085 584 francs (2024 : 14 026 884 francs).
Ce montant correspond à 331 garanties de financement de prestations (2024 :340) et concerne 261 personnes en situation de handicap ou souffrant d'addiction (2024 :246) Parmi elles, 183 vivent en home (avec ou sans occupation) ou en logement décentralisé et 148 personnes sont accueillies dans un centre de jour ou travaillant dans un atelier. À noter qu'une même personne peut changer d'institution en cours d'année ou bénéficier de plusieurs prestations (ex. home et atelier).
Parmi les personnes ayant bénéficié de prestations institutionnelles situées hors canton, 62 étaient atteintes dans leurs facultés mentales (2024 :60), 34 dans leurs capacités physiques (2024 :27), 99 dans leurs facultés psychiques (2024 :93) et 16 dans leurs facultés sensorielles (2024 :15). 50 personnes souffraient d'un problème d'addiction (2024 :51).
Concernant les séjours de mineur-e-s ou de jeunes adultes placés dans des institutions socio-éducatives en dehors du canton, le montant à charge des collectivités publiques fribourgeoises a atteint 7 845 409 francs (2024 : 6 681 506 francs) et correspond à 149 placements de 125 mineur-e-s et jeunes adultes (2024 : 121 placements de 100 personnes). De ces placements, 55 ont été ordonnés par le Tribunal des mineurs (2024 : 48) et 94 par les Justices de paix (2024 :69) sans placement d’autre type (2024 : 4). À noter que la durée de séjour des placements hors canton fluctue selon la nature de la prestation dispensée (stage d'observation de quelques jours, courts séjours en établissement fermé ou placement institutionnel à l'année). Parmi les personnes résidant en EMS dans le canton de Fribourg, 36 (2024 : 30) étaient domiciliées hors du canton de Fribourg, principalement dans le canton de Vaud et dans le canton de Berne.
142 (2024 : 94) Fribourgeois et Fribourgeoises étaient accueillis pour un long séjour dans un EMS hors canton, principalement dans les cantons voisins de Berne et Vaud. De plus, 43 autres personnes domiciliées dans le canton (2024 : 33) ont bénéficié d'un accueil pour un court séjour hors canton.
-
Au cours de l’année 2025, deux institutions accueillant des personnes adultes en situation de handicap ont fait l'objet d'une inspection usuelle, trois d’une inspection usuelle complétée d’une inspection de suivi et deux d'une inspection de suivi uniquement.
En 2025, 11 inspections ont été réalisées sur le terrain des institutions socio-éducatives pour mineur-e-s et jeunes adultes. Cinq inspections usuelles ont été réalisées ainsi qu'une inspection de suivi sur dossier. Une inspection en collaboration avec l'Office fédéral de la justice a eu lieu dans le cadre de l'examen fédéral des conditions de reconnaissance des institutions pour mineur-e-s et jeunes adultes. Enfin, quatre inspections ciblées à la suite d'un signalement ou en complément à des inspections usuelles ont été réalisées.
Chiffres-clés
de subventions versées dans le cadre des institutions spécialisées pour personnes en situation de handicap, pour personnes souffrant d’addiction et pour mineur-e-s et jeunes adultes.
dans des établissements médico-sociaux du canton du canton de Fribourg et un fort développement à prévoir en lien avec le vieillissement de la population.
dans des institutions spécialisées autorisées au sens de la Loi sur les institutions spécialisées et les familles d’accueil professionnelles.