Um den Biodiversitätsverlust und die Fragmentierung der natürlichen Lebensräume zu verringern, wurde ein Aktionsportfolio zur Förderung der Biodiversität im Siedlungsraum erstellt. Darin sind mehrere leicht umsetzbare Massnahmen gelistet, die die Biodiversität unterstützen, und subventioniert werden. Im Rahmen der kantonalen Biodiversitätsstrategie und des kantonalen Klimaplans stellen das WNA und das AfU ein Budget zur Verfügung. Hinweis: Bereits realisierte Projekte können nicht subventioniert werden. Der Antrag muss vor Arbeitsbeginn gestellt werden.
GENERELLE INFORMATIONEN
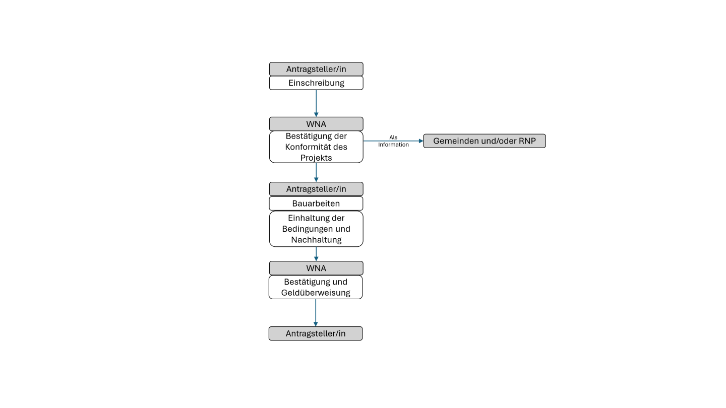
-
- Antragsteller/innen füllen das entsprechende Anmeldeformular aus, mit einer kurzen Beschreibung des Projekts und schicken es ans Amt für Wald und Natur (WNA): per Post an Joseph Volery oder Nadia Stathis-Bianco, Rte du Mont Carmel 5, 1762 Givisiez oder per Mail an joseph.volery@fr.ch oder nadia.stathis-bianco@fr.ch. Die Links zu den Formularen sind am Ende jeder im Folgenden vorgestellten Massnahme zu finden. Massnahmen, die bereits abgeschlossen sind oder sich in der Umsetzung befinden, können nicht subventioniert werden.
- Das WNA prüft, ob das Projekt die erforderlichen Kriterien erfüllt und bestätigt dem Antragssteller/der Antragsstellerin die Subventionierung des Projekts.Bei Projekten von Privatpersonen wird die Gemeinde informiert. Bei Projekten innerhalb eines regionales Naturparks RNP (Gantrisch oder «Gruyère Pays-d’Enhaut») wird der betroffene RNP informiert.
- Durchführung der Arbeiten durch Antragsteller/innen (oder durch von ihnen beauftragte Unternehmen).
- Die Antragsteller/innen füllen und unterschreiben das Formular «Einhaltung der Projektbedingungen und Verpflichtung zur Aufrechterhaltung» aus. Dieses Formular enthält die Nachweise für die ordnungsgemässe Umsetzung.
- Beim Nachweis der erfüllten Kriterien überweist das WNA den Betrag mit schriftlicher Bestätigung aus.
-
Subventionierte Massnahmen
Die unter aufgeführten Massnahmen werden über das Aktionsportfolio subventioniert. Mehrere Massnahmen können kombiniert werden, indem zwei Anmeldeformulare ausgefüllt werden, beispielsweise die Pflanzung von Bäumen und von vielfältiger Hecke. Weitere Massnahmen können, sofern sie die Biodiversität direkt oder durch Sensibilisierung fördern, ebenfalls durch das WNA finanziell unterstützt werden (gilt auch für Massnahmen ausserhalb des Siedlungsraums). Für solche Massnahmen wenden sich die Antragsteller/innen direkt an das WNA mit einem Projektbeschrieb.
Subventionierungskriterien
Die unten aufegführten Massnahmen wurden spezifische Kriterien zugeordnet. Diese Kriterien sind darauf ausgerichtet, ein signifikanten Beitrag zur Biodiversität zu leisten und gleichzeitig die Umsetzbarkeit der Massnahme in einer bebauten Umgebung zu gewährleisten. Die Kriterien sind in folgende Kategorien unterteilt: Dimensionen, Pflanzungen, Gestaltung und Pflege sowie Verpflichtungsdauer. Die Eignung des Ortes für die Massnahme wird vom WNA bei der Überprüfung der Kriterien nach der Anmeldung bewertet.
Jede Massnahme enthält auch eine Rubrik «Darüber hinaus», die es motivierten Privatpersonen und Gemeinden ermöglicht, sich weiter zu engagieren, ohne anderen Antragstellern und Antragstellerinnen zusätzliche Belastungen aufzuerlegen.
Subventionierung
Subventionen werden nach Abschluss der Bauarbeiten und dem Nachweis der Erfüllung der Kriterien in Form von Pauschalbeträgen ausbezahlt. Die Anmeldungen werden in chronologischer Reihenfolge und im Rahmen des verfügbaren Jahresbudgets bearbeitet.
Die Überwachung der Massnahmen erfolgt durch das WNA. Eventuelle Besuche im Zusammenhang mit dieser Überwachung werden mit den Eigentümer/innen der betroffenen Parzellen koordiniert. Das WNA übernimmt keine Haftung für Schäden, die durch eine subventionierte Massnahme verursacht werden und übernimmt keine Verantwortung für die Überprüfung der Rechtskonformität der Projekte.
-
Das Portfolio wurde am 3. Mai 2024 mit einer ersten Serie von Aktionen gestartet und seit April 2025 ergänzt eine zweite Serie das Angebot. Die Massnahmen sind bei Gemeinden und Privatpersonen erfolgreich. So wurden bis zum 31. Dezember 2025 334 Anträge auf Grundstückserschliessung bearbeitet, von denen mehr als 200 gutgeheissen wurden. Es fanden 165 Workshops in Schulen statt. Die Anträge (Anpassungen und Ateliers) verteilen sich auf den gesamten Kanton. Der Bearbeitungsprozess der Anmeldungen funktioniert gut und ist mit Grangeneuve, den regionalen Naturparks und dem Amt für Archäologie Freiburg AAFR koordiniert. Seitdem wurde das Angebot an subventionierten Massnahmen erweitert und neue Anfragen bearbeitet.
Vergrössern Verteilung der geplanten und/oder durchgeführten Gestaltungsprojekte und der Sensibilisierungsateliers im gesamten Kanton © Etat de Fribourg - Staat Freiburg
MASSNAHMEN
Begrünung
-
Subvention:
20 Franken pro Laufmeter Wildhecke
Kriterien für die Subventionierung :
Dimensionen:
- Mind. 10 Laufmeter
- Wildhecke im Freiland gepflanzt
- Genügend Platz für die Hecke und ihre Entwicklung
Pflanzungen:
- Die Wildhecke besteht aus verschiedenen, einheimische Sträuchern (siehe Liste einheimischer Heckenpflanzen)
- Mind. 20% Dornsträucher (siehe S.1 der oberen Liste)
- Pflanzen aus schweizerischer Produktion
Gestaltung und Pflege:
- Pflege ohne Dünger oder Pflanzenschutzmittel
- Bekämpfung invasiver Neophyten
- Einhaltung der Pflegeempfehlungen des Blattes F7 der Broschüre "Förderung der Biodiversität auf Grünflächen", HBA-WNA, 2022
Verpflichtungsdauer:
8 Jahre
Darüber hinaus:
- Idealerweise Forstpflanzen pflanzen (Freiburger Ökotyp)
- Beim Pflanzen einer Wildhecke auf vielfältige Strukturen (Verlauf, Dichte, Form, Breite und Höhe der Hecke) achten und einen Krautsaum als Pufferzone anlegen
- Landschaftsgärtnereien mit Spezialisierung auf Naturgärten beauftragen
- Die Empfehlungen der Grünen Liste von Info Flora für Pflanzungen sowie die Empfehlungen von RegioFlora für Saatgut befolgen
- Das Wachstum von Wildpflanzen unterhalb und rund um die Hecke fördern (stufenförmig Hecke)
- Extensive Pflege der Fläche am Fuss der Hecken mit einer späten Mahd ab Mitte September
- Schnittgut verwerten (z.B. fragmentiertes Zweigholz (FZH) oder Erstellung/Erhaltung einer Benjeshecke (Totholz od. Trockenhecke)
- An die heutige und künftige Rolle der Hecke denken (z.B. Giftige Pflanzen sind in der Nähe einer Primarschule zu vermeiden, einen grosszügigen Abstand zu Strassen und Gehwegen einplanen, um häufiges Schneiden zu vermeiden)
- Zäune für Kleintiere durchlässig machen (Öffnungen von mind. 10 x 15 cm alle 20 m)
- Bestimmte Gebiete auf kommunaler Ebene priorisieren (z.B. Dorfeingang, Spielplatz, bauzonengrenze, Gebiete, wo die Natur fehlt)
Formulare:
- Anmeldung
- Formular "Einhaltung der Projektbedigungen und Verpflichtung zur Aufrechterhaltung" (nach Ablschluss der Bauarbeiten)
-
Subvention:
100 Franken pro Laufmeter ersetzte Hecke, max. 2000 Franken pro Massnahme
Kriterien für die Subventionierung:
Dimensionen:
- Mind. 5 Laufmeter
- Wildhecke im Freiland gepflanzt
- Genügend Platz für die Hecke und ihre Entwicklung
Pflanzungen:
- Die zu ersetzende Hecke ist eine Monokultur aus Thuja oder Kirschlorbeer
- Die Ersatzhecke besteht aus verschiedenen, einheimischen Sträuchern (siehe Liste einheimischer Heckenpflanzen)
- Mind. 20 % Dornsträucher (siehe S.1 der oberen Liste)
- Pflanzen aus schweizerischer Produktion
Gestaltung und Pflege:
- Bekämpfung und Entsorgung der problematischen Abfälle in einer Kehrichtverbrennungsanlage (KVA) oder einer professionellen Kompostieranlagen
- Pflege ohne Dünger oder Pflanzenschutzmittel
- Bekämpfung invasiver Neophyten
- Einhaltung der Pflegeempfehlungen des Blattes F7 der Broschüre « Förderung der Biodiversität auf Grünflächen », HBA-WNA, 2022
Verpflichtungsdauer:
8 Jahre
Darüber hinaus:
- Idealerweise Forstpflanzen pflanzen (Freiburger Ökotyp)
- Beim Pflanzen einer Wildhecke auf vielfältige Strukturen (Verlauf, Dichte, Form, Breite und Höhe der Hecke) achten und einen Krautsaum als Pufferzone anlegen
- Landschaftsgärtnereien mit Spezialisierung auf Naturgärten beauftragen
- Die Empfehlungen der Grünen Liste von Info Flora für Pflanzungen sowie die Empfehlungen von RegioFlora für Saatgut befolgen
- Das Wachstum von Wildpflanzen unterhalb und rund um die Hecke fördern (stufenförmig Hecke)
- Extensive Pflege der Fläche am Fuss der Hecken mit einer späten Mahd ab Mitte September
- Schnittgut verwerten (z.B. fragmentiertes Zweigholz (FZH) oder Erstellung/Erhaltung einer Benjeshecke (Totholz od. Trockenhecke)
- An die heutige und künftige Rolle der Hecke denken (z.B. Giftige Pflanzen sind in der Nähe einer Primarschule zu vermeiden, einen grosszügigen Abstand zu Strassen und Gehwegen einplanen, um häufiges Schneiden zu vermeiden)
- Zäune für Kleintiere durchlässig machen (Öffnungen von mind. 10 x 15 cm alle 20 m)
- Bestimmte Gebiete auf kommunaler Ebene priorisieren (z.B. Dorfeingang, Spielplatz, bauzonengrenze, Gebiete, wo die Natur fehlt)
Formulare:
- Anmeldung
- Formular "Einhaltung der Projektbedingungen und Verpflichtung zur Aufrechterhaltung" (nach Abschluss der Bauarbeiten)
-
Subvention:
Preis der Bäume (max. 450 Franken pro Baum), zusätzlich 50 Franken pro Baum für das Material der Baumstützen
Kriterien für die Subventionierung:
Dimensionen:
- Baum im Freiland gepflanzt
- Genügend Platz für den Baum und seine Entwicklung
Pflanzungen:
- Wahl der Arten: einheimische Arten ausserhalb der Bauzone (siehe S.4 der Liste der Baumarten) oder an den Klimawandel angepasste Arten innerhalb der Bauzone (siehe Liste der Zukunftsbaumarten)
- Falls mehrere Bäume gepflanzt werden, bitte Arten variieren
- Koordinierung mit dem Begrünungs- oder Biodiversitätsplan der Gemeinde, falls vorhanden
Gestaltung und Pflege:
- Pflege ohne Dünger oder Pflanzenschutzmittel
- Einhaltung der Pflegeempfehlungen des Blattes F5 der Broschüre « Förderung der Biodiversität auf Grünflächen », HBA-WNA, 2022
Verpflichtungsdauer:
25 Jahre
Darüber hinaus:
- Idealerweise Forstpflanzen (Freiburger Ökotyp) aus schweizerischer Produktion pflanzen
- Die Empfehlungen der Grünen Liste von Info Flora für Pflanzungen sowie die Empfehlungen von RegioFlora für Saatgut befolgen
- Das Wachstum von Wildpflanzen unterhalb und rund um die Hecke fördern (stufenförmig Hecke)
- Landschaftsgärtnereien mit Spezialisierung auf Naturgärten und Baumpflegespezialisten beauftragen
- Extensive Pflege der Fläche am Fuss der Bäume mit einer späten Mahd ab Mitte September
- Die Entwicklung der Bäume einschätzen (Bäume, die ersetzt werden müssen, Bäume, die aufgrund ihres ökologischen Wertes erhalten werden müssen)
- Bestimmte Gebiete auf kommunaler Ebene priorisieren (z.B. Dorfeingang, Spielplatz, bauzonengrenze, Gebiete, wo die Natur fehlt)
- Den landschaftlichen Wert des Ortes schützen und verbessern
- Wasserversorgung für die Bäume in dicht bebauten Gebieten planen
Formulare:
- Anmeldung
- Formular «Einhaltung der Projektbedingungen und Verpflichtung zur Aufrechterhaltung» (nach Abschluss der Bauarbeiten)
-
Subvention:
920 Franken pro ersetzten Baum, zusätzlich 50 Franken pro Baum für das Material der Baumstützen
Kriterien für die Subventionierung:
Dimensionen:
- Gepflanzter Baum mit einem Mindestumfang von 20 cm
- Baum im Freiland gepflanzt
- Genügend Platz für den Baum und seine Entwicklung
Pflanzungen:
- Der zu ersetzende Baum ist eine Robinie, ein Götterbaum, eine Paulownia oder ein Essigbaum von beachtlicher Grösse
- Wahl der Arten: einheimische Arten ausserhalb der Bauzone (siehe S.4 der Liste der Baumarten) oder an den Klimawandel angepasste Arten innerhalb der Bauzone (siehe Liste der Zukunftsbaumarten)
- Falls mehrere Bäume gepflanzt werden, bitte Arten variieren
- Koordinierung mit dem Begrünungs- oder Biodiversitätsplan der Gemeinde, falls vorhanden
Gestaltung und Pflege:
- Bekämpfung und Entsorgung der problematischen Abfälle in einer Kehrichtverbrennungsanlage (KVA) oder einer professionellen Kompostieranlagen
- Pflege ohne Dünger oder Pflanzenschutzmittel
- Entfernen allfälliger Sprossteile des ersetzten Baumes
- Einhaltung der Pflegeempfehlungen des Blattes F5 der Broschüre « Förderung der Biodiversität auf Grünflächen », HBA-WNA, 2022
Verpflichtungsdauer:
25 Jahre
Ein Schritt weiter:
- Idealerweise Forstpflanzen (Freiburger Ökotyp) aus schweizerischer Produktion pflanzen
- Die Empfehlungen der Grünen Liste von Info Flora für Pflanzungen sowie die Empfehlungen von RegioFlora für Saatgut befolgen
- Das Wachstum von Wildpflanzen unterhalb und rund um die Hecke fördern (stufenförmig Hecke)
- Landschaftsgärtnereien mit Spezialisierung auf Naturgärten und Baumpflegespezialisten beauftragen
- Extensive Pflege der Fläche am Fuss der Bäume mit einer späten Mahd ab Mitte September
- Die Entwicklung der Bäume einschätzen (Bäume, die ersetzt werden müssen, Bäume, die aufgrund ihres ökologischen Wertes erhalten werden müssen)
- Mit dem Ersatz jüngerer Bäume, die einen geringeren Sonnenschutzwert haben, anfangen
- Bestimmte Gebiete auf kommunaler Ebene priorisieren (z.B. Dorfeingang, Spielplatz, bauzonengrenze, Gebiete, wo die Natur fehlt)
- Bestimmte Gebiete auf kommunaler Ebene priorisieren (z.B. Dorfeingang, Spielplatz, bauzonengrenze, Gebiete, wo die Natur fehlt)
- Den landschaftlichen Wert des Ortes schützen und verbessern
- Wasserversorgung für die Bäume in dicht bebauten Gebieten planen
Formulare
- Anmeldung
- Formular «Einhaltung der Projektbedingungen und Verpflichtung zur Aufrechterhaltung» (nach Abschluss der Bauarbeiten)
Vergrössern Beispiel von einem Baum zu ersetzen (invasiver Neophyt: Robinien) © Etat de Fribourg - Staat Freiburg
-
Subvention:
Preis der Bäume (max. 200 Franken pro Baum), zusätzlich 50 Franken pro Baum für das Material der Baumstützen
Kriterien für die Subventionierung:
Dimensionen:
- Genügend Platz für den Obstgarten und seine Entwicklung als Landschaftselement
- Bäume mit einem Abstand von mind. 5 m und max. 30 m
- Mind. 4 Bäume werden gepflanzt
Pflanzungen:
- Hochstamm-Obstbäume (Kernobst-, Steinobst-, Kastanien- und/oder Nussbäume)
- Hochstämmige Bäume (Höhe des Stamms bis zu den ersten Ästen bei entwickelten Pflanzen mind. 1.2 m für Steinobstbäume, mind. 1.6 m für Kernobst-, Kastanien- und Nussbäume)
- Pflanzen aus schweizerischer Produktion
Gestaltung und Pflege:
- Pflege ohne Pflanzenschutzmittel
- Falls ein produktiver Obstgarten gewünscht ist, sich an die Pflegeempfehlungen des Blattes F6 der Broschüre « Förderung der Biodiversität auf Grünflächen », HBA-WNA, 2022, halten
Verpflichtungsdauer:
15 Jahre
Darüber hinaus:
- Landschaftsgärtnereien, die sich auf hochstämmige Obstgärten oder in Baumpflege spezialisieren, beauftragen
- Extensive Pflege der Fläche zwischen den Bäumen mit einer ersten späten Mahd ab Mitte Juni
- Alte und lokale Obstsorten fördern
- Die Entwicklung der Bäume einschätzen (Bäume, die ersetzt werden müssen, Bäume, die aufgrund ihres ökologischen Wertes erhalten werden müssen)
Formulare
- Anmeldung
- Formular «Einhaltung der Projektbedingungen und Verpflichtung zur Aufrechterhaltung» (Nach Abschluss der Bauarbeiten)
-
Subvention:
60 Franken pro Quadratmeter begrünter Wohnfassaden, max. 2000 Franken pro Massnahme
Kriterien für die Subventionierung:
Dimensionen:
- Pflanzungen (Kletterpflanze) im Freiland (kein Topf oder Balkonkiste); wenn nötig Installation von Stütz- und Aufhängesystemen mit wurzelfesten Geotextilien
- Genügend Platz für die Pflanzungen und ihre Entwicklung
Pflanzungen:
Variierte Arten, keine invasiven Neophyten oder potenzielle invasiven Neophyten
Gestaltung und Pflege:
Einhaltung der Pflegeempfehlungen des Blattes F8 der Broschüre « Förderung der Biodiversität auf Grünflächen », HBA-WNA, 2022
Verpflichtungsdauer:
8 Jahre
Darüber hinaus:
- Mauern oder Pergolen im Umfeld Ihres Gebäudes begrünen
- Falls nötig, bei grösseren Fassaden eine Durchfügbarkeitsanalyse durchführen
- Einheimsiche Pflanzen aus Schweizer Produktion bevorzugen (Freiburger Ökotypen)
- Die Empfehlungen der Grünen Liste von Info Flora für Pflanzungen sowie die Empfehlungen von RegioFlora für Saatgut befolgen
- (Naturgärtenspezialisierten) Landschaftsgärtnereien, die sich in Fassadenbegrünung spezialisiert haben, beauftragen
- Bestimmte Gebiete auf kommunaler Ebene priorisieren (z.B. Wärmeinseln, Gebiete, wo die Natur fehlt)
- Den landschaftlichen Wert des Ortes schützen und verbessern
Formulare:
- Anmledung
- Formular «Einhaltung der Projektbedingungen und Verpflichtung zur Aufrechterhaltung» (Nach Abschluss der Bauarbeiten)
Vergrössern Begrünte Wohnfassade mit Kletterpflanzen © Etat de Fribourg - Staat Freiburg - Joseph Volery
Entsiegelung und Renaturierung
-
Subvention :
50 Franken pro Quadratmeter entsiegelter Fläche, max. 3000 Franken pro Massnahme
Kriterien für die Subventionierung:
Dimensionen:
- Mindestfläche 10 m2
- Ab 300 m2 Entsiegelungsfläche eine Abfallplanung vorlegen
- Verpflichtung zur Verwendung eines PAK-Marker-Sprays zum Nachweis von PAK-Schadstoffen im Asphalt
Pflanzungen:
- Boden mit einer standortgerechten Mischung aus einheimischen Samen eingesät
- Entteerter, aufgelockerter und wasserdurchlässiger Unterboden (funktionale Böden und Vermeidung von Staunässe)
Gestaltung und Pflege:
- Fläche ersetzt durch eine artenreiche Wiese, eine Ruderalfläche, eine Pflasterung (z.B. Rasengittersteine) oder eine andere kombinierte Massnahme des Portfolios (im letzteren Fall fügen Sie bitte ein zusätzliches Formular bei).
- Bei Pflasterungen min. 25 % grüne Fläche (Fugen, Vertiefungen, ungepflasterte Fläche)
- Bekämpfung invasiver Neophyten
- Pflege der entsiegelten Fläche ohne Dünger oder Pflanzenschutzmittel
- Einhaltung der Pflegeempfehlungen der Blätter F1 (Wiesen), F3 (Ruderalflächen), F5 (Bäume), F7 (Hecken) oder F19 (mineralische Oberflächen) der Broschüre «Förderung der Biodiversität auf Grünflächen», HBA-WNA, 2022
Verpflichtungsdauer:
8 Jahre
Darüber hinaus:
- Ab 20 m2 eine Verschmutzungsanalyse des Asphalts durchführen
- Bodenhorizonte gemäss den Angaben auf der Seite «Für mehr Informationen» rekonstruieren
- Entsiegelung von verschmutzten Standorten vermeiden
- Stagnation von Wasser auf der Oberfläche und im Boden während der Entsiegelung vermeiden, um die umliegende unterirdische Infrastruktur nicht zu beeinträchtigen
- Auf Rohrleitungen oder Versorgungsleitungen in dem zu entsiegelnden Gebiet achten
- Jegliche anthropogenen Abfälle, die ausgegraben und/oder sichtbar sind, wie Plastik, Metall, Beton usw. entsorgen
- Sich von einem Experten beraten lassen, welches Saatgut unter welchen Standortbedingungen gesät werden soll
- Die Empfehlungen der Grünen Liste von Info Flora für Pflanzungen sowie die Empfehlungen von RegioFlora für Saatgut befolgen
Formulare:
- Anmeldung
- Formular "Einhaltung der Projektbedingungen und Verpflichtung zur Aufrechterhaltung" (nach Abschluss der Bauarbeiten)
Vergrössern Pflasterung eines entsiegelten Parkplatzes © Etat de Fribourg - Staat Freiburg - Nadia Stathis-Bianco
-
Subvention:
40 Franken pro Quadratmeter renaturierter Fläche, max. 3000 Franken pro Massnahme
Kriterien für die Subventionierung:
Dimensionen:
- Demineralisierung und Renaturieren eines Schottergartens (keine Ruderalfläche)
- Ab 300 m2 Entsiegelungsfläche eine Abfallplanung vorlegen
Pflanzungen:
- Boden mit einer standortgerechten Mischung aus einheimischen Samen eingesät
- Entteerter, aufgelockerter und wasserdurchlässiger Unterboden (funktionale Böden und Vermeidung von Staunässe)
Gestaltung und Pflege:
- Fläche ersetzt durch eine artenreiche Wiese, eine Ruderalfläche oder eine andere kombinierte Massnahme des Portfolios (im letzteren Fall fügen Sie bitte ein zusätzliches Formular bei).
- Bekämpfung invasiver Neophyten
- Pflege der entsiegelten Fläche ohne Dünger oder Pflanzenschutzmittel
- Einhaltung der Pflegeempfehlungen der Blätter F1 (Wiesen), F3 (Ruderalflächen) der Broschüre «Förderung der Biodiversität auf Grünflächen», HBA-WNA, 2022
Verpflichtungsdauer:
8 Jahre
Darüber hinaus:
- Bodenhorizonte gemäss den Angaben auf der Seite «Für mehr Informationen» rekonstruieren
- Jegliche anthropogenen Abfälle, die ausgegraben und/oder sichtbar sind, wie Plastik, Metall, Beton usw. entsorgen
- Sich von einem Experten beraten lassen, welches Saatgut unter welchen Standortbedingungen gesät werden soll
- Die Empfehlungen der Grünen Liste von Info Flora für Pflanzungen sowie die Empfehlungen von RegioFlora für Saatgut befolgen
- Mit der Massnahme „Halbvergrabener Steinhaufen“ kombinierbar, siehe weiter unten. (mögliche Aufwertung der Steine, wenn Durchmesser und Proportionen eingehalten werden).
Formulare:
- Anmledung
- Formular "Einhaltung der Projektbedingungen und Verpflichtung zur Aufrechterhaltung" (nach Abschluss der Bauarbeiten)
Vergrössern Ersatz eines Schottergartens durch eine schöne blumige Ruderalfläche in Estavayer © Etat de Fribourg - Staat Freiburg
Wasserlebensräume
-
Subvention:
80 Franken pro Quadratmeter Teich, max. 3000 Franken pro Massnahme
Kriterien für die Subventionierung:
Dimensionen:
- Mindestfläche 4 m2
- Bodentiefe mind. 30 cm und max. 1 m
- Ufergestaltung: Neigung weniger als 10 % auf mind. der Hälfte des Umfangs
- Der Teich soll mind. bis August Wasser enthalten
Pflanzungen:
- Fakultativ, erfolgt oft von allein
- Ausschliesslich einheimische Pflanzen benutzen
- Beschattung der Wasseroberfläche vermeiden
Gestaltung und Pflege:
- Keine Fische ansiedeln
- Keine Pumpen oder Brunnen
- Kein Abfliessen von verschmutztem Oberflächenwasser (z.B. Strassenwasser)
- Keine direkte Beleuchtung des Teiches oder des Ufers
- Keine Badetätigkeit
- Bekämpfung invasiver Neophyten
- Einhaltung der Pflegeempfehlungen des Blattes F9 der Broschüre « Förderung der Biodiversität auf Grünflächen », HBA-WNA, 2022
Verpflichtungsdauer:
- 8 Jahre
Darüber hinaus:
- Teichleerungssystem integrieren für die Reinigung und Pflege des Teiches alle 4 Jahren
- Kleinstrukturen für Kleintiere in der Umgebung des Teichs schaffen (z.B. Asthaufen, alte Baumstämme und Stümpfe, Heu- oder Steinhaufen, Sandinseln, usw.)
- Fall Pflanzungen gewünscht, einheimische, nicht-geschützte Pflanzen aus der Region pflanzen (Achtung: das Sammeln geschützter Wildpflanzen ist verboten und die Ufervegetation ist geschützt)
- Flache Teiche (max. 30-40 cm Tiefe) bevorzugen und sie im Spätsommer austrocknen lassen
- Ufer und Teichboden heterogen (Tiefe, Exposition, Form) und mit einer Vielfalt von Strukturen gestalten
- Pufferbereich um dem Teich herum zu planen, wo die Vegetation nur 2-mal im Jahr gemäht wird.
- Zäune für Kleintiere durchlässig machen (Öffnungen von mind. 10 x 15 cm alle 20 m)
Formulare
- Anmeldung
- Formular «Einhaltung der Projektbedingungen und Verpflichtung zur Aufrechterhaltung» (nach Abschluss der Bauarbeiten)
Kleinstrukturen
-
Subvention:
265 Franken pro Laufmeter, max. 3000 Franken pro Massnahme
Kriterien für die Subventionierung:
Dimensionen:
- Mittlere Höhe mind. 0.5 m
- Länge mind. 3 m
- Freistehende Mauer oder Stützmauer
- Bau gemäss den Empfehlungen des Birdlife-Praxismerkblatts
- Stabilität der Materialien gewährleistet
- Krautschicht von mind. 30 cm Breite am Fuss der Mauer
Material:
- Steine von anerkannten Lieferanten und aus regionaler Herkunft. Die Verwendung von Steinen aus bestehenden Strukturen ist verboten (keine Zerstörung bereits bestehender Lebensräume)
- Keine Verwendung von verschmutztem Material
- Volumen der verwendeten Steine kleiner als 50 Liter (von Hand tragbar)
Gestaltung und Pflege:
- Pflegearbeiten im Sommer (Juni bis September), um den Tieren die Flucht zu ermöglichen (ausserhalb der Winterperiode)
- Entfernung von beschattender Vegetation
- Pflege ohne Dünger oder Pflanzenschutzmittel
- Bekämpfung invasiver Neophyten
- Einhaltung der Pflegeempfehlungen des Birdlife-Praxismerkblatts (siehe hier oben)
Verpflichtungsdauer:
8 Jahre
Darüber hinaus:
- Eine auf den Bau von Trockenmauern spezialisierte Firma oder ein erfahrenes Bauunternehmen beauftragen, um diese Art von Gestaltung durchzuführen. Sich von traditionellem Wissen inspirieren lassen
- Eine Begrünung der Mauer zwischen 10 und 25 % fördern (genügend Versteckmöglichkeiten und nicht zu viel Schatten)
- Falls Katzen anwesend sind, die Einrichtung mit getrockneten Brombeerranken schützen
- Bestimmte Gebiete auf kommunaler Ebene priorisieren (z.B. traditionelle Kulturlandschaften)
- Bei der Errichtung der Mauer an die Schaffung von Höhlen unterschiedlicher Grösse (Versteckmöglichkeiten) und den Durchgang für Kleintiere denken (Öffnungen oder Möglichkeiten, um über die Mauer zu klettern, weniger steile Stellen oder Leitern)
- Anreicherung der Umgebung der Mauer mit anderen Kleinstrukturen (z.B. Asthaufen, liegende Baumstämme, Baumstümpfe usw.)
Formulare:
- Anmeldung
- Formular "Einhaltung der Projektbedingungen und Verpflichtung zur Aufrechterhaltung" (nach Abschluss der Bauarbeiten)
-
Subvention:
160 Franken pro Struktur
Kriterien für die Subventionierung:
Dimensionen:
- Halbvergraben (mind. 0.8 m tief)
- Volumen mind. 2 m3
- Max. Höhe je nach Stabilität des Materials (kein Steinfall oder -rollen)
- Bautechnik und Ausführung gemäss den Empfehlungen der Merkblätter info fauna Karch
- Krautschicht von mind. 30 cm Breite um den Steinhaufen herum
Material:
- Steine von anerkannten Lieferanten und aus regionaler Herkunft. Die Verwendung von Steinen aus bestehenden Strukturen ist verboten (keine Zerstörung bereits bestehender Lebensräume)
- Keine Verwendung von verschmutztem Material
- Einhaltung der folgenden Proportionen: 80 % Steine mit einem Durchmesser von 20-40 cm, 18 % kleinere Steine und 1 % Kies sowie 1% Sand am Boden des Steinhaufens
Gestaltung und Pflege:
- Pflegearbeiten im Sommer (Juni bis September), um den Tieren die Flucht zu ermöglichen (ausserhalb der Winterperiode)
- Entfernung von beschattender Vegetation
- Pflege ohne Dünger oder Pflanzenschutzmittel
- Bekämpfung invasiver Neophyten
- Einhaltung der Pflegeempfehlungen des Blattes F15 (Steinhaufen) der Broschüre «Förderung der Biodiversität auf Grünflächen» , HBA-WNA, 2022
Verpflichtungsdauer:
8 Jahre
Darüber hinaus:
- Für die Einrichtung von Steinhaufen eine Firma beauftragen, die auf die Durchführung solcher Arbeiten spezialisiert ist (Naturgärtenspezialisten)
- Falls Katzen anwesend sind, die Anlage mit getrockneten Brombeerranken schützen
- Beim Bau des Haufens an die Schaffung von Höhlen unterschiedlicher Grösse (Versteckmöglichkeiten) denken
- Anreicherung der Umgebung der Mauer mit anderen Kleinstrukturen (z.B. Asthaufen, liegende Baumstämme, Baumstümpfe usw.)
- Den durch die Bauarbeiten freigelegten Boden mit einer standortgerechten und möglichst regionalen Saatgutmischung begrünen
- Mit der oben erwähnten Massnahme „ Renaturierung von Schottergärten “ kombinierbar (mögliche Aufwertung der Steine, wenn Durchmesser und Proportionen eingehalten werden)
Formulare :
- Anmeldung
- Formular "Einhaltung der Projektbedingungen und Verpflichtung zur Aufrechterhaltung" (nach Abschluss der Bauarbeiten)
Sensibilisierung
Sensibilisierung in den Schulen
-
Subvention:
105 Franken pro Atelier (1 Stunde; 1-2H)
140 Franken pro Atelier (1,5 Stunde; 3-4H)
Gefragte Entgegenmassnahme:
Umsetzung einer einfachen Aktion für die Biodiversität auf dem Schulhof (siehe Pädagogisches Dossier auf Kultur & Schule)
Zielpublikum:
- Klassen 1-4 H
- Klassen des Kantons Freiburg (schulisch und ausserschulisch) oder private Bildungsstrukturen
Aktivitätstyp:
- Aktivität vor Ort (in den Schulen)
- Aktivität vom WWF Freiburg durchgeführt
Darüber hinaus:
- Die Aktivität in ein Schulprojekt zum Thema Biodiversität einbeziehen
- Zusammenarbeit mit der Gemeinde, um zukünftiger Sanierungs- oder Neugestaltungsprojekte von Schulgebäuden und Schulhöfen zu planen. Förderung der Integration der Biodiversität in diese Projekte
Formular:
Einschreibung erfolgt via das Programm Kultur & Schule
Vergrössern Aktivität in der Schule 1-4H Biodiversität auf dem Weg © Etat de Fribourg - Staat Freiburg
-
Subvention:
140 Franken pro Atelier (1,5 Stunde ; 5-8H)
Gefragte Entgegenmassnahme:
Umsetzung einer einfachen Aktion für die Biodiversität auf dem Schulhof (siehe Pädagogisches Dossier auf Kultur & Schule)
Zielpublikum:
- Klassen 5-8 H
- Klassen des Kantons Freiburg (schulisch und ausserschulisch) oder private Bildungsstrukturen
Aktivitätstyp:
- Aktivität vor Ort (in den Schulen), im NHMF oder in der Hütte der Fledermaus
- Aktivität vom naturhistorischen Museum Freiburg (NHMF) durchgeführt
Darüber hinaus:
- Die Aktivität in ein Schulprojekt zum Thema Biodiversität einbeziehen
- Zusammenarbeit mit der Gemeinde, um zukünftiger Sanierungs- oder Neugestaltungsprojekte von Schulgebäuden und Schulhöfen zu planen. Förderung der Integration der Biodiversität in diese Projekte
Formular:
Einschreibung erfolgt via das Programm Kultur & Schule
Vergrössern Aktivität in der Schule 5-8H Biodiversität -Vielfalt gewinnt © Etat de Fribourg - Staat Freiburg -
Subvention:
140 Franken pro Atelier (1,5 Stunde ; 9-11H)
Gefragte Entgegenmassnahme:
Erstellung eines Berichts für die Schulleitung. Der Bericht analysiert den Schulhof unter dem Aspekt der Biodiversität (siehe Pädagogisches Dossier auf Kultur & Schule).
Zielpublikum:
- Klassen 9-11 H
- Klassen des Kantons Freiburg (schulisch und ausserschulisch) oder private Bildungsstrukturen
Aktivitätstyp:
- Aktivität vor Ort (in den Schulen oder im Schulhof)
- Aktivität von ProNatura Freiburg durchgeführt
Darüber hinaus:
- Die Aktivität in ein Schulprojekt zum Thema Biodiversität einbeziehen
- Zusammenarbeit mit der Gemeinde, um zukünftiger Sanierungs- oder Neugestaltungsprojekte von Schulgebäuden und Schulhöfen zu planen. Förderung der Integration der Biodiversität in diese Projekte
Formular:
- Einschreibung erfolgt via das Programm Kultur & Schule
Sensibilisierung in den Gemeinden
-
Subvention:
30 Franken pro Stunde, max. 300 Franken pro Jahr und Gemeinde
Preis ohne Subvention:
60 Franken pro Stunde
Zielpublikum:
- Gemeindeeinwohner/innen
- Familien
Aktivitätstyp:
Stand von 1 oder 2 externen Moderator/innen, die die folgenden Themen behandeln:
- Definition der Biodiversität
- Bedeutung der Biodiversität
- Entdeckung und Beobachtung der Biodiversität
- Zustand der Biodiversität
- Mögliche Verbesserungen in unserem bebauten Gebiet
- Vorschläge für Massnahmen
- Bekämpfung von invasiven Neophyten und Problempflanzen
Formular:
Die Einschreibung erfolgt durch dem Naturhistorisches Museum spätestens einen Monat vor dem gewünschten Datum und vorbehaltlich der Verfügbarkeiten.
Ansprechperson: Manon Crausaz, manon.crausaz@fr.ch, +41 26 305 89 42, Montag und Donnerstagnachmittags erreichbar
Vergrössern Animationsstand Biodiversität bei Veranstaltungen von Gemeinden © Etat de Fribourg - Staat Freiburg
Künftige Massnahmen
Dächerbegrünung
In Entwicklung
Andere Lebensräume für Kleintiere
In Entwicklung
Andere Sensibilisierungsaktivitäten
In Entwicklung