Afin de lutter contre la perte de biodiversité et la fragmentation des milieux naturels, un portefeuille d’actions biodiversité a été mis en place. Il liste toute une série d’actions faciles à implémenter avec une valeur ajoutée pour la biodiversité. Pour encourager les particulier·ère·s ainsi que les communes du canton de Fribourg à réaliser des mesures en faveur de la biodiversité, le SFN et le SEn s'unissent pour subventionner ces différents aménagements proposés dans le cadre de la Stratégie cantonale biodiversité et du Plan Climat cantonal. N.B. : Les mesures déjà réalisées ou en cours de réalisation ne peuvent pas recevoir de subvention. L'inscription à une subvention se fait avant le début des travaux.
CADRE GENERAL
-
-
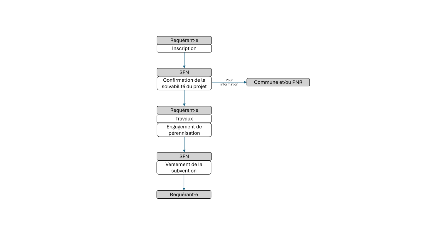
Les requérant·e·s remplissent un formulaire d’inscription avec une description succincte du projet et l’envoient au Service des forêts et de la nature (SFN) : par courrier postal à Joseph Volery ou Nadia Stathis-Bianco, Rte du Mont Carmel 5, 1762 Givisiez, ou par courriel à joseph.volery@fr.ch ou nadia.stathis-bianco@fr.ch. Les liens vers les formulaires d'inscription se trouvent au bas de chaque mesure développée ci-dessous. Les mesures déjà réalisées ou en cours de réalisation ne peuvent pas recevoir de subvention.
-
Le SFN vérifie que le projet respecte les conditions de financement et confirme aux requérant·e·s que le projet peut être subventionné. Pour les projets de particuliers, la commune est informée du projet. Pour les projets dans un périmètre de Parc naturel régional (PNR), le PNR en question est informé du projet.
-
Réalisation des travaux par les requérant·e·s
-
Les requérant·e·s envoient un engagement de pérennisation signé au SFN. L’engagement comprend des preuves de la bonne mise en œuvre des critères demandés.
- Si les critères sont remplis, le SFN verse les subventions aux requérant·e·s en confirmant l'envoi par un courrier.
-
-
Mesures subventionnées
Les mesures listées ci-dessous sont subventionnées afin de promouvoir la biodiversité en milieu bâti. Il est possible de combiner les mesures en complétant deux formulaires d'inscription, par exemple planter un arbre et une haie diversifiée. D’autres actions peuvent être subventionnées en dehors du portefeuille d’actions. Pour ces actions, merci de vous adresser directement auprès du SFN avec un projet concret.
Critères de subventionnement
Des critères spécifiques ont été attribués à chaque mesure afin d’avoir un apport de biodiversité pour la surface concernée tout en permettant à tout le monde d’implémenter les mesures dans un environnement bâti. Ces critères ont été classés dans les rubriques : dimensions, plantes, aménagement et l’entretien, et durée d’engagement. Le bienfondé du lieu de la mesure est évalué par le SFN lors de l’analyse de l’inscription.
Chaque mesure est également accompagnée d’une rubrique « Pour aller plus loin », permettant aux particulier·ère·s et aux communes motivé·e·s de s’impliquer davantage, sans ajouter des contraintes supplémentaires pour les autres requérant·e·s.
Subventions
Les subventions sont versées sous forme de forfaits après la réalisation des travaux et la preuve de la bonne mise en œuvre des critères. Les subventions sont versées dans les limites des budgets annuels disponibles. Les demandes sont traitées par ordre chronologique
Le SFN se charge du suivi des mesures. Les éventuelles visites liées à ce suivi seront coordonnées avec les propriétaires des parcelles concernées. Le SFN décline toute responsabilité en cas de dommages occasionnés par une mesure subventionnée et se décharge de la responsabilité de contrôler la conformité légale des projets.
-
Le portefeuille a été lancé le 3 mai 2024 avec un premier volet d’actions et, dès avril 2025, un deuxième volet est venu compléter l'offre. Les actions ont du succès auprès des communes et des particuliers. En effet, au 31 décembre 2025, 334 demandes d’aménagements sur le terrain ont été traitées, dont plus de 200 acceptées. 165 ateliers dans les écoles ont eu lieu. Les demandes (aménagements et ateliers) sont distribuées à travers tout le canton. Le processus de traitement des demandes fonctionne bien et est coordonné avec Grangeneuve, les parcs naturels régionaux et avec le Service archéologique de Fribourg SAEF. Depuis, l’offre d’actions subventionnées a été étoffée et des nouvelles demandes ont été traitées.
Agrandir Carte des mesures subventionnées par le portefeuille d'actions © Etat de Fribourg - Staat Freiburg
MESURES
Arborisation
-
Hauteur de la subvention
20 Francs par mètre linéaire de haie plantée
Critères à remplir pour obtenir la subvention
Dimensions
- Min. 10 m linéaire
- Haie plantée en pleine terre
- Place disponible pour la haie et son développement, ainsi que le développement de la végétation sous la haie (pas d'utilisation de géotextiles, bâches, ou autres)
Plantations
- La haie est composée d'essences indigènes et diversifiées (cf. liste des essences indigènes de haies)
- Min. 20 % de buissons à épines (cf. page 1 de la liste ci-dessus)
- Plants de production suisse
Aménagement et entretien
- Entretien sans engrais, ni de produits phytosanitaires (incl. biocides)
- Lutte contre les néophytes envahissantes
- Respect des recommandations d'entretien selon la fiche F7 de la brochure "Promouvoir la biodiversité dans les espaces verts", SBat-SFN, 2022
Durée de l’engagement
8 ans
Pour aller plus loin
- Planter idéalement des plants forestiers (écotypes fribourgeois)
- Diversifier la plantation avec une diversité de la structure (sinuosités, densités, formes, largeurs et hauteurs de la haie) et la présence d'une bande herbeuse comme zone tampon
- Faire appel à des jardineries/ paysagistes spécialisés dans les jardins naturels
- Suivre les conseils de la liste verte d’info flora pour les plantations et les recommandations de RegioFlora pour les semences
- Favoriser la pousse de plantes sauvages en dessous et tout autour de la haie (haie multi-étagée)
- Effectuer un entretien extensif de la surface au pied des plantations avec une fauche au plus tôt le 15 septembre
- Valoriser les déchets de taille (ex. bois raméal fragmenté ou création/maintien d'une haie de Benjes (haie sèche/morte)
- Penser aux rôles présents et futurs de la haie (ex. éviter les arbustes toxiques aux abords des écoles, penser à une distance généreuse aux routes et trottoirs afin de ne pas devoir la tailler régulièrement)
- Penser à perméabiliser les clôtures pour le passage de la petite faune en faisant des accès de min. 10 cm de haut et 15 cm de large tous les 20 mètres linéaires de clôture
- Prioriser certaines zones au niveau communal (entrée du village, place de jeux, limite de zone à bâtir, zones en déficit écologique)
Document à remplir
-
Hauteur de la subvention
100 francs par mètre linéaire de haie remplacée, maximum 2000 francs par mesure
Critères à remplir pour obtenir la subvention
Dimensions
- Min. 5 m linéaire
- Haie plantée en pleine terre, au même endroit ou dans les environs immédiats de l'ancienne haie
- Place disponible pour la haie et son développement, ainsi que le développement de la végétation naturelle sous la haie (pas d'utilisation de géotextiles, bâches, ou autres)
- La longueur de plantation est la même que la longueur de la haie remplacée
Plantations
- La haie à remplacer est monospécifique, composée de laurier-cerise ou de thuya
- Les essences plantées sont indigènes et diversifiées (cf. Listes des essences indigènes de haies)
- Min. 20 % de buissons à épines (cf. page 1 de la liste ci-dessus)
- Plants de production suisse
Aménagement et entretien
- Arrachage et élimination des déchets problématiques en station d’incinération ou compostière professionnelle
- Entretien sans engrais, ni de produits phytosanitaires (incl. biocides).
- Lutte contre les néophytes envahissantes
- Respect des recommandations d’entretien selon la fiche F7 de la brochure « Promouvoir la biodiversité dans les espaces verts », SBat-SFN, 2022
Durée de l’engagement
8 ans
Pour aller plus loin
- Planter idéalement des plants forestiers (écotypes fribourgeois)
- Diversifier la plantation avec une diversité de la structure (sinuosités, densités, formes, largeurs et hauteurs de la haie) et la présence d'une bande herbeuse comme zone tampon
- Faire appel à des jardineries/ paysagistes spécialisés dans les jardins naturels
- Suivre les conseils de la liste verte d’info flora pour les plantations et les recommandations de RegioFlora pour les semences
- Favoriser la pousse de plantes sauvages en dessous et tout autour de la haie (haie multi-étagée)
- Effectuer un entretien extensif de la surface au pied des plantations avec une fauche au plus tôt le 15 septembre
- Valoriser les déchets de taille (ex. bois raméal fragmenté ou création/maintien d'une haie de Benjes (haie sèche/morte)
- Penser aux rôles présents et futurs de la haie (ex. éviter les arbustes toxiques aux abords des écoles, penser à une distance généreuse aux routes et trottoirs afin de ne pas devoir la tailler régulièrement)
- Penser à perméabiliser les clôtures pour le passage de la petite faune en faisant des accès de min. 10 cm de haut et 15 cm de large tous les 20 mètres linéaires de clôture
- Prioriser certaines zones au niveau communal (entrée du village, place de jeux, limite de zone à bâtir, zones en déficit écologique)
Documents à remplir
-
Hauteur de la subvention
Prix de l’arbre (max. 450 francs par arbre) plus 50 francs par arbre pour le matériel de tuteurage
Critères à remplir pour obtenir la subvention
Dimensions
- Arbre planté en pleine terre
- Place disponible pour l’arbre et son développement, ainsi que le développement de la végétation naturelle au pied et autour de l'arbre (pas d'utilisation de géotextiles ou autres)
Plantations
- Essences plantées indigènes hors zone à bâtir (cf. page 4 de la liste des essences indigènes), essences adaptées au changement climatique en zone à bâtir (cf. Liste des essences d'arbres d'avenir)
- Si plusieurs arbres à planter, choisir de préférence des essences variées
- Coordination avec le plan de végétalisation ou plan biodiversité de la commune, si plans existants
Aménagement et entretien
- Entretien sans engrais, ni de produits phytosanitaires (incl. biocides)
- Respect des recommandations d’entretien selon la fiche F5 de la brochure « Promouvoir la biodiversité dans les espaces verts », SBat-SFN, 2022, pour favoriser une couronne en forme libre
Durée de l’engagement
25 ans
Pour aller plus loin
- Planter idéalement des arbres à l’état de plants forestiers (écotypes fribourgeois) et de production suisse
- Faire appel à des jardineries/ paysagistes spécialisés dans les jardins naturels et des spécialistes de soins aux arbres
- Suivre les conseils de la liste verte d’info flora pour les plantations et les recommandations de RegioFlora pour les semences
- Effectuer un entretien extensif de la surface au pied de l’arbre avec une fauche au plus tôt le 15 septembre
- Anticiper l’évolution des arbres (arbres à remplacer, arbres à préserver pour leur valeur écologique)
- Prioriser certaines zones au niveau communal (entrée du village, place de jeux, limite de zone à bâtir, zones en déficit écologique)
- Protéger et enrichir la valeur paysagère des parcelles
- Inclure la planification et la gestion de l’approvisionnement en eau pour alimenter l’arbre en milieu bâti
Documents à remplir
-
Hauteur de la subvention
920 francs par arbre remplacé plus 50 francs par arbre pour le matériel de tuteurage
Critères à remplir pour obtenir la subvention
Dimensions
- Arbre planté d’une circonférence initiale de min. 20 cm
- Arbre planté en pleine terre
- Place disponible pour l’arbre et son développement, ainsi que le développement de la végétation naturelle au pied et autour de l'arbre (pas d'utilisation de géotextiles ou autres)
Plantations
- Arbre à remplacer est un robinier ou ailante ou un paulownia ou sumac de taille respectable
- Essences plantées indigènes hors zone à bâtir (cf. page 4 de la liste des essences indigènes), essences adaptées au changement climatique en zone à bâtir (cf. Liste des essences d'arbres)
- Si plusieurs arbres à planter, choisir de préférence des essences variées
- Coordination avec le plan de végétalisation de la commune ou plan biodiversité, si plans existants
Aménagement et entretien
- Arrachage et élimination des déchets problématiques en station d’incinération ou compostière professionnelle
- Entretien de la surface sans engrais, ni de produits phytosanitaires (incl. biocides)
- Supprimer les éventuels rejets de l’arbre remplacé
- Respect des recommandations d’entretien selon la fiche F5 de la brochure « Promouvoir la biodiversité dans les espaces verts », SBat-SFN, 2022, pour favoriser une couronne en forme libre
Durée de l’engagement
25 ans
Pour aller plus loin
- Planter idéalement des arbres (écotypes fribourgeois) de production suisse
- Faire appel à des jardineries/ paysagistes spécialisés dans les jardins naturels et des spécialistes de soins aux arbres
- Suivre les conseils de la liste verte d’info flora pour les plantations et les recommandations de RegioFlora pour les semences
- Effectuer un entretien extensif de la surface au pied de l’arbre avec une fauche au plus tôt le 15 septembre
- Anticiper l’évolution des arbres (arbres à remplacer, arbres à préserver pour leur valeur écologique)
- Privilégier le remplacement des arbres les plus jeunes, ayant une moins grande valeur ombrageuse
- Prioriser certaines zones au niveau communal (entrée du village, place de jeux, limite de zone à bâtir, zones en déficit écologique)
- Protéger et enrichir la valeur paysagère des parcelles
- Inclure la planification et la gestion de l’approvisionnement en eau pour alimenter l’arbre en milieu bâti
Documents à remplir
Agrandir Exemple d'arbre à remplacer (néophyte envahissante : Robinier) © Etat de Fribourg - Staat Freiburg
-
Hauteur de la subvention
Prix de l'arbre (max. 200 francs par arbre) plus 50 francs par arbre pour le matériel de tuteurage
Critères à remplir pour obtenir la subvention
Dimensions
- Place disponible pour le verger et son développement en tant qu’élément paysager
- Plants espacés de min. 5 m et max. 30 m
- Min. 4 arbres à planter
Plantations
- Essences plantées de vergers haute-tige (fruitiers, châtaigniers et/ou noyers)
- Plants haute-tige (tronc à terme de min 1.2 m pour fruitiers à noyaux et de min 1.6 m pour les autres)
- Plants de production suisse
Aménagement et entretien
- Entretien sans produits phytosanitaires (incl. biocides)
- En cas de verger productif, suivre les recommandations d’entretien de la fiche F6 de la brochure « Promouvoir la biodiversité dans les espaces verts », SBat-SFN, 2022
Durée de l’engagement
15 ans
Pour aller plus loin
- Faire appel à des jardineries/ paysagistes spécialisés dans les vergers haute-tige et des spécialistes de soins aux arbres
- Effectuer un entretien extensif de la surface entre les arbres avec une première fauche tardive dès mi-juin
- Privilégier des variétés de fruitiers anciennes et locales
- Planifier le futur des arbres du verger (arbres à remplacer, arbres à préserver pour leur valeur écologique)
Documents à remplir
-
Hauteur de la subvention
60 francs par mètre carré végétalisé, maximum 2'000 francs par mesure
Critères à remplir pour obtenir la subvention
Dimensions
- Plante grimpante plantée en pleine terre (pas en bac ou sur balcon) avec si nécessaire installation de systèmes de supports et d’accroches et géotextiles anti-racinaires
- Place disponible pour la plantation et son développement ainsi que le développement de la végétation naturelle sous la plante grimpante (pas d'utilisation de bâches ou autres)
Plantations
Essences plantées diversifiées hors néophytes envahissantes ou potentiellement envahissantes
Aménagement et entretien
Respect des recommandations d’entretien selon la fiche F8 de la brochure « Promouvoir la biodiversité dans les espaces verts », Sbat-SFN, 2022
Durée de l’engagement
8 ans
Pour aller plus loin
- Végétaliser des murs ou des pergolas autour de votre bâti
- Au besoin, effectuer une étude de faisabilité au préalable
- Favoriser des plantes indigènes (si possible écotypes fribourgeois) de production suisse
- Suivre les conseils de plantation selon la liste verte d’info flora et les recommandations de RegioFlora sur les semences
- Faire appel à des jardineries/ paysagistes spécialisés dans les façades végétales (naturelles)
- Prioriser certaines zones au niveau communal (îlots de chaleur, zones en déficit écologique)
- Protéger et enrichir la valeur paysagère des parcelles et du bâti
Documents à remplir
Agrandir Plante grimpante sur façade d’habitation © Etat de Fribourg - Staat Freiburg - Joseph Volery
Dégoudronnage et renaturation
-
Hauteur de la subvention
50 francs par mètre carré de surface dégoudronnée, maximum 3000 francs par mesure
Critères à remplir pour obtenir la subvention
Dimensions et réalisation
- Min. 10 m2 à dégoudronner
- Plan de gestion des déchets à fournir pour une surface supérieure à 300 m2
- Obligation d’utiliser un spray PAK-marker pour la détection de polluants HAP dans l'enrobé
Plantations
- Sol ensemencé avec un mélange de graines indigènes adapté au site
- Sous-sol dégoudronné décompacté et rendu perméable (sols fonctionnels). Éviter la stagnation de l’eau
Aménagement et entretien
- Surface remplacée par une prairie riche en biodiversité, une surface rudérale, un pavage (ex. pavage alvéolé, grilles-gazon) ou une autre action combinée du portefeuille (dans ce dernier cas, merci de joindre un formulaire supplémentaire)
- En cas de pavage, min. 25% de surface verte (joints, alvéoles, surface non-pavée)
- Lutte contre les néophytes envahissantes
- Entretien de la surface dégoudronnée de manière extensive sans engrais, ni produits phytosanitaires (incl. biocides)
- Respect des recommandations d’entretien selon les fiches F1 (prairies), F3 (surfaces rudérales) ou F19 (surfaces minérales) de la brochure « Promouvoir la biodiversité dans les espaces verts », SBat-SFN, 2022.
Durée de l’engagement
8 ans
Pour aller plus loin
- Effectuer un diagnostic de pollution de l’enrobé bitumineux à démolir à partir de 20 m2
- Reconstituer les horizons de sols selon les indications de la page « Pour plus d’informations »
- Éviter un dégoudronnage sur des sites pollués ou en zone industrielle afin de ne pas porter atteinte aux eaux
- Eviter la stagnation de l'eau en surface et dans le sol lors de la désimperméabilisation afin de ne pas porter atteinte aux infrastructures souterraines environnantes
- Être attentif à la présence de canalisations ou de services dans la zone à dégoudronner
- Évacuer tout déchet anthropogène déterré et / ou apparent, par exemple plastique, métal, béton, etc.
- Se faire conseiller par un spécialiste sur quel semis planter selon les conditions du site
- Suivre les conseils de la liste verte d’info flora pour les plantations et les recommandations de RegioFlora pour les semences
Documents à remplir
Agrandir Pavage végétalisé sur un parking © Etat de Fribourg - Staat Freiburg - Nadia Stathis-Bianco
-
Hauteur de la subvention
40 francs par mètre carré de surface renaturée, maximum 3000 francs par mesure
Critères à remplir pour obtenir la subvention
Dimensions
- Déminéraliser et renaturer un jardin de pierre (les surfaces rudérales ne sont pas des jardins de pierres)
- Plan de gestion des déchets à fournir pour une surface supérieure à 300 m2
Plantations
- Sol ensemencé avec un mélange de graines indigènes adapté au site
- Sous-sol décompacté et rendu perméable (sols fonctionnels). Éviter la stagnation de l’eau
Aménagement et entretien
- Surface remplacée par une prairie riche en biodiversité, une surface rudérale, ou une autre action combinée du portefeuille (dans ce dernier cas, merci de joindre un formulaire supplémentaire)
- Lutte contre les néophytes envahissantes
- Entretien de la surface de manière extensive sans engrais, ni produits phytosanitaires (incl. biocides)
- Respect des recommandations d’entretien selon les fiches F1 (prairies) ou F3 (surfaces rudérales) de la brochure « Promouvoir la biodiversité dans les espaces verts », SBat-SFN, 2022
Durée de l’engagement
8 ans
Pour aller plus loin
- Reconstituer les horizons de sols selon les indications de la page "Pour plus d'informations"
- Évacuer tout déchet anthropogène déterré et / ou apparent, par exemple plastique, métal, béton, etc.
- Se faire conseiller par un spécialiste sur quel semis planter selon les conditions du site
- Suivre les conseils de la liste verte d’info flora pour les plantations et les recommandations de RegioFlora pour les semences
- Mesure combinable avec la mesure « Empierrement semi-enterré » ci-après (valorisation des pierres possible si diamètres et proportions respectés)
Documents à remplir
Agrandir Exemple de jardin de pierres avec plante exotique à renaturer © Etat de Fribourg - Staat Freiburg
Agrandir Exemple de surface rudérale remplaçant un jardin de pierre à Estavayer © Etat de Fribourg - Staat Freiburg
Habitats aquatiques
-
Hauteur de la subvention
80 francs par mètre carré d’étang, maximum 3000 francs par mesure
Critères à remplir pour obtenir la subvention
Dimensions et réalisation
- Surface min. 4 m2
- Profondeur du fond min. 30 cm et max. 1m
- Aménagement des berges : pente inférieure à 10% sur au moins la moitié du pourtour
- Le plan d’eau doit rester en eau jusqu’au mois d’août
Plantations
- Facultatif, se fait souvent spontanément
- Exclusivement avec des plantes indigènes
- Eviter l’ombrage de la surface d’eau
Aménagement et entretien
- Aucune présence de poisson dans l’étang
- Aucun système de pompe ou de fontaine
- Aucun ruissellement d’eau de surface polluée (ex. eaux de chaussée)
- Aucun éclairage direct du plan ou des rives
- Aucune fonction de prélassement
- Lutte contre les néophytes envahissantes
- Respect des recommandations d’entretien selon la fiche F9 de la brochure « Promouvoir la biodiversité dans les espaces verts », SBat-SFN, 2022.
Durée de l’engagement
8 ans
Pour aller plus loin
- Intégrer un système de vidange pour un nettoyage tous les 4 ans
- Ajouter des aménagements propices à la petite faune à proximité de l’étang p.ex. tas de branches, troncs d’arbres, souches, tas de foin, tas de pierres, nichoirs, perchoirs, etc.
- Privilégier des espèces indigènes, non protégées, de provenance régionale pour d’éventuelles plantations (attention : il est interdit de ramasser des espèces protégées sauvages et la végétation des rives est protégée)
- Privilégier les étangs peu profonds (30-40cm de profondeur maximale) qui peuvent s’assécher en fin d’été
- Planifier le plan d’eau en prévoyant une hétérogénéité dans les rives et le fond (profondeur, exposition, berges, reliefs dans le substrat)
- Planifier une zone tampon aux abords du plan d’eau où la végétation est fauchée tardivement et maximum deux fois par an
- Penser à perméabiliser les clôtures pour le passage de la petite faune en faisant des accès de min. 10 cm de haut et 15 cm de large tous les 20 mètres linéaires de clôture
Documents à remplir
Petits aménagements propices à la petite faune
-
Hauteur de la subvention
265 francs par mètre linéaire, maximum 3000 francs par mesure
Critères à remplir pour obtenir la subvention
Dimensions et réalisation
- Hauteur moyenne min. 0.5m
- Longueur min. 3m
- Type de murs traditionnels à un ou deux pans
- Construction selon les recommandations de la fiche pratique BirdLife
- Garantir la stabilité des matériaux
- Surface herbacée de min. 30 cm de large au pied du mur
Fournitures
- Pierres issues d'un fournisseur agréé et d'origine régionale. L'utilisation de pierres issues de structures existantes est interdite (ne pas détruire des habitats déjà existants)
- Pas d'utilisation de matériaux pollués
- Volume des pierres utilisées inférieur à 50 litres (pouvant se porter à la main)
Aménagement et entretien
- Travaux d'entretien en été (juin à septembre) pour permettre aux animaux présents de s'enfuir (hors période hivernage)
- Suppression de la végétation créant de l’ombre sur l’aménagement
- Pas d’engrais, ni de produits phytosanitaires (incl. biocides)
- Lutte contre les néophytes envahissantes
- Respect des recommandation d'entretien selon la fiche pratique no 3 de BirdLife, 2003 (voir ci-dessus)
Durée de l’engagement
8 ans
Pour aller plus loin
- Faire appel à une entreprise spécialisée dans la construction de murs de pierres sèches ou à une entreprise générale de construction expérimentée pour effectuer ce genre d'aménagement. S’inspirer du savoir-faire traditionnel
- Promouvoir une végétalisation du mur entre 10 et 25 % (assez de cachettes disponibles et pas trop d'ombre apportée)
- En cas de présence de chat, protéger l'aménagement avec des ronces séchées
- Prioriser certaines zones au niveau communal afin d'augmenter la valeur du paysage rural traditionnel
- Penser à la création de cavités de taille diverse et au passage de la petite faune lors de la création du mur (ouvertures ou possibilités de grimper par-dessus le mur, endroits moins raides ou échelles)
- Enrichir les environs du mur par d'autres petits aménagements propices à la biodiversité (p.ex. tas de branches, troncs d'arbre couché, souches, etc.)
Documents à remplir
Agrandir Exemple d’un mur en pierres sèches à Sévaz © Etat de Fribourg - Staat Freiburg - Etat de Fribourg - Staat Freiburg – Nadia Stathis-Bianco
-
Hauteur de la subvention
160 francs par aménagement
Critères à remplir pour obtenir la subvention
Dimensions et réalisation
- Semi-enterré (profondeur min. 0.8m)
- Volume min. 2m3
- Hauteur max. selon stabilité des matériaux (pas de chute ou roulement de pierres)
- Technique de construction et réalisation selon les recommandations des notices pratiques info fauna karch (murgiers , niches pierreuses )
- Surface herbacée de min. 30 cm de large autour de l’empierrement
Fournitures
- Pierres issues d'un fournisseur agréé et d'origine régionale. L'utilisation de pierres issues de structures existantes est interdite (ne pas détruire des habitats déjà existants)
- Pas d'utilisation de matériaux pollués
- Respect des proportions suivantes : 80% de pierres de diamètre 20-40cm, 18% de pierres plus petites et 1% de gravier et 1% de sable au fond de l’empierrement
Aménagement et entretien
- Travaux d'entretien en été (juin à septembre) pour permettre aux animaux présents de s'enfuir (hors période hivernage)
- Suppression de la végétation créant de l’ombre sur l’aménagement
- Pas d’engrais, ni de produits phytosanitaires (incl. biocides)
- Lutte contre les néophytes envahissantes
- Respect des recommandations d’entretien selon la fiche F15 (tas de pierres) de la brochure « Promouvoir la biodiversité dans les espaces verts », SBat-SFN, 2022
Durée de l’engagement
8 ans
Pour aller plus loin
- Faire appel à une entreprise spécialisée dans la construction d'empierrements ou à une entreprise générale de construction expérimentée pour effectuer ce genre d'aménagement
- En cas de présence de chat, protéger l'aménagement avec des ronces séchées
- Végétaliser le sol mis à nu durant les travaux avec un mélange grainier adapté au site et si possible régional
- Mesure combinable avec la mesure « Renaturation des jardins de pierres » ci-avant (valorisation possible des pierres si diamètres et proportions respectés)
- Penser à aménager des cavités de tailles diverses
- Enrichir les environs de l'empierrement par d'autres aménagements propices à la biodiversité (p.ex. tas de branches, troncs d'arbre couché, souches, etc.)
Documents à remplir
Sensibilisation
Sensibilisation dans les écoles
-
Hauteur de la subvention
105 francs par atelier d’une heure (1-2H)
140 francs par atelier d’une heure et demie (3-4H)
Mesure demandée en contrepartie
Réalisation d’une mesure simple pour la biodiversité dans la cour d’école (voir le dossier pédagogique sur culture & école)
Critères à remplir pour obtenir la subvention
Public cible
- Classes 1-4H
- Classes du canton de Fribourg (scolaires et parascolaires) ou structures éducatives privées
Type d’activité
- Activité dans les classes
- Activité gérée par le WWF Fribourg
Pour aller plus loin
- Inscrire l’activité dans un projet d’établissement scolaire autour de la biodiversité
- Participer à des séances participatives avec la Commune afin d’intégrer la biodiversité dans la planification de futurs projets d’assainissements de bâtiments scolaire ou de requalification des cours d’école.
Document à remplir
Inscription via le programme culture & école
-
Hauteur de la subvention
140 francs par atelier d’une heure et demie
Mesure demandée en contrepartie
Réalisation d’une mesure simple pour la biodiversité dans la cour d’école (voir le dossier pédagogique sur culture & école)
Critères à remplir pour obtenir la subvention
Public cible
- Classes 5-8H
- Classes du canton de Fribourg (scolaires et parascolaires) ou structures éducatives privées
Type d’activité
- Activité dans les classes, au MHNF ou à la Chaumière de la chauve-souris
- Activité gérée par le MHNF
Pour aller plus loin
- Inscrire l’activité dans un projet d’établissement scolaire autour de la biodiversité
- Participer à des séances participatives avec la Commune afin d’intégrer la biodiversité dans la planification de futurs projets d’assainissements de bâtiments scolaire ou de requalification des cours d’école
Documents à remplir
Inscription via le programme culture & école
-
Hauteur de la subvention
140 francs par atelier d’une heure et demie
Mesure demandée en contrepartie
Analyse de la cour d’école et du degré de biodiversité avec l’élaboration d’un rapport sur l’état de la biodiversité à l’attention de la direction de l’établissement scolaire (voir le dossier pédagogique sur culture & école)
Critères à remplir pour obtenir la subvention
Public cible
- Classes 9-11H
- Classes du canton de Fribourg (scolaires et parascolaires) ou structures éducatives privées
Type d’activité
- Activité dans les classes et la cour d’école
- Activité gérée par Pro Natura Fribourg
Pour aller plus loin
- Inscrire l’activité dans un projet d’établissement scolaire autour de la biodiversité
- Participer à des séances participatives avec la Commune afin d’intégrer la biodiversité dans la planification de futurs projets d’assainissements de bâtiments scolaire ou de requalification des cours d’école
Documents à remplir
Inscription via le programme culture & école
Sensibilisation dans les communes
-
Hauteur de la subvention
30 francs par heure, maximum 300 francs par année par commune
Prix du stand sans subvention
60 francs par heure
Critères à remplir pour obtenir la subvention
Public cible
- Citoyen·ne·s de la commune
- Familles
Type d’activité
Stand tenu par 1 ou 2 animateur·trice·s externe·s thématisant les sujets suivants :
- Définition de la biodiversité
- Importance de la biodiversité
- Découverte et observation de la biodiversité
- État de la biodiversité
- Actions en faveur de la biodiversité, améliorations possibles de notre espace bâti , propositions de mesures
- Lutte contre les néophytes envahissantes et autres plantes problématiques
Documents à remplir
Inscription par la commune auprès du Musée d’histoire naturelle au plus tard un mois avant la date souhaitée sous réserve des disponibilités.
Contact : Manon Crausaz, manon.crausaz@fr.ch, +41 26 305 89 42, atteignable le lundi toute la journée et le jeudi après-midi
Agrandir Stand de sensibilisation à la biodiversité pour les communes © Etat de Fribourg - Staat Freiburg
Mesures à venir
Aménagement d’une toiture végétalisée naturelle
En élaboration
Autres petits aménagement propice à la biodiversité
En élaboration
Autres ateliers de sensibilisation
En élaboration