Poursuite ordinaire schéma
Chapeau
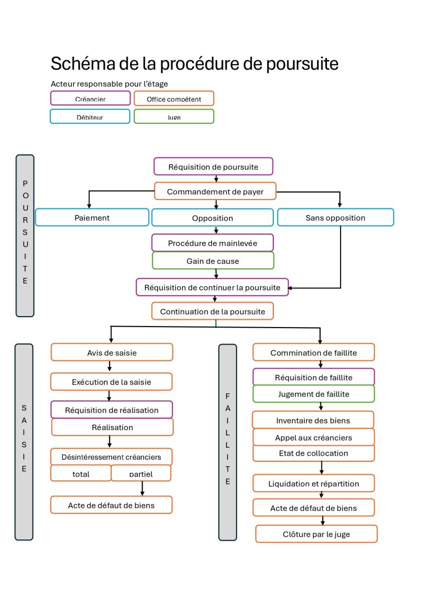
Schéma de la poursuite ordinaire (procédure de poursuite)
Direction / Service propriétaire
Offices des poursuites et Office des faillites
Information de contactPublié par Offices des poursuites et Office des faillites
Dernière modification : 13.05.2025